The device is based on a GSM/GPRS module with included GPS. Its main function is to detect and communicate its own geographical position using, on the choice, the cellular phone reference system or the GPS. Its small dimensions are due to the use, for the first time, of a GSM/GPRS module integrating the GPS receiver. That is the SIM908 a recent product by SIMCOM.
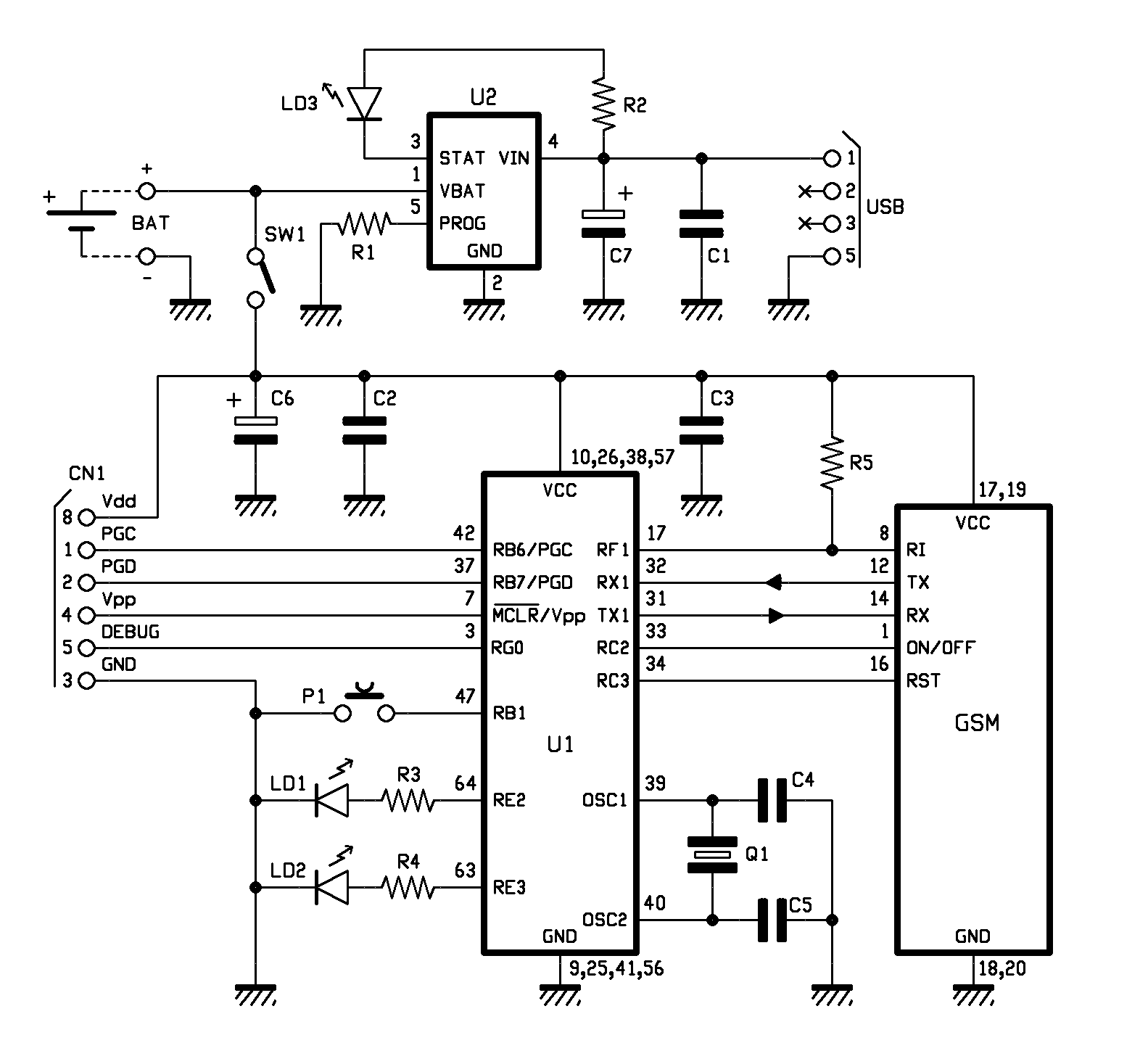
Circuit schematic of the localizer
The circuit of the localizer is build around two boards, one with the SIM908 on board and the second one including the microcontroller and the battery charger for the lithium battery. To get the GPS working will be necessary to complete the localizer circuit with an appropriate antenna.
The circuit includes the mother board, mounting the microcontroller and its circuitry, and the daughter board mounting the communication module, the block named GSM in the schema. The reference numbers associated to the contacts on the GSM block correspond to the pins of the connector linking the daughterboard to the motherboard.
The program running in the microcontroller U1, one PIC18LF6722, waits for an incoming event or for the button P1 being pushed. While the button is pressed the line RB1, provided with internal pull-up resistor, switches from logical level 1 to the logical level 0,
In case of incoming of an SMS message, the program reacts depending on the content of the message that could be a configuration message or a geographical position request.
Let focus on the process aimed to retrieve the geographical position, that is quite the same in both cases of manual request and P1 pushing (alarm or S.O.S.). After the request has been detected, the program in the PIC microcontroller sends commands to the cellular module in order to have it connected to Internet in GPRS mode. Then connects to the Google Maps server and sends a request of position based on the identification of the cell the SIMCom module is connected to; then again loop waiting for data on the RX channel of the UART. While got data back with the position (Latitude and Longitude) and accuracy, it is a composed string with the appropriate link to Google Maps and sent to the requesting phone, or to the phone number stored in memory coupled to the alarm function.
If the cellular phone is an Android Smartphone or an iPhone, the link received in the SMS can open Google Maps directly on the area where the localizer is present. In the other cases the message contains the coordinates and other data.
The GSM module is managed by the microcontroller using the lines: RF1 (pin 8 on connector) through which it detects the incoming calls through the Ring Indicator (RI), RC7/RX1 (pin 14 on the cellular board); these last two are the lines, respectively, of reception and transmission of the UART used for receiving and sending SMS messages. The same two lines are used for managing the SIM908, unless the reset and power supply lines. Power supply is controlled by line RC2 that affects pin 1 of the cellular module in order to turn ON and OFF the SIM908 and to enable the phone after initialization. Lines cited before are common to the GSM and GPS section of SIM908.
Both the boards are powered by the switch SW1 from the 3.6 volt Li-ion battery connected to the + and – poles of the PWR connector.
Many capacitors inserted along the positive power line filter noises coming from the cellular during transmission, that could lock the microcontroller.
To save power, there is the features to “hibernate” the localizer for a maximum period of 240 seconds. This limits the power consumption of the micro and enables the possibility to put also the cellular in standby mode and reduce the system clock speed. In standby mode the cellular soaks only 6 mA of power. On SIM900 the Slow Clock can be enabled using the AT extended command AT+CSCLK=2. This command enables the Slow Clock mode automatically when there is no traffic on serial port and disabled it while new data comes in.
The microcontroller exits the “hibernate” mode when a new call come in or at the end of the period (240 seconds), in this case the microcontroller checks for possible SMS received. In the case, it executes and delivers the requests and, at the end, turn back in “hibernate” mode. While in “hibernate” mode the microcontroller can’t detect incoming SMS, this way a possible urgent request will be delayed until the microcontroller will wake up. To overcome this situation could be suitable to anticipate a phone call, may be of just one ring, and then send the SMS. The call will awake the microcontroller and the SMS will be detected immediately.
One specific application of the locator is its use as a motion detection sensor. In this mode the detection is based on the change of the cells the cellular is connected to, the microcontroller stores in memory the current cell and the neighbour cells; if the cellular commutes within these cells it means that it is almost standing still; if it commutes on cells outside the range in memory it means it is moving and, for instance, an alarm can be activated.
This approach can be little sensitive in case of scarcely inhabited lands with a little number of cells: in this case the motion, to be detected, requires a movement quite long.
The power supply comes from a 3.6 volt battery that can be charged by a miniUSB plug that allows recharge from any PC. The power regulator is the chip MCP73831T in SMD version (package SOT-23), it can supply up to 550 mA at 3.6 – 3.7 volt to fully charge a lithium or Li-Po battery with an input supply of 3.75 – 6 volt.
The chip charges the battery with a constant current. The charging current (Ireg) is set by the value of the resistor connected to pin 2, whose value is calculate as:
Ireg = 1.000/R
where the value of R is in ohm and Ireg in Ampere.
As an example with R of 4.7 kohm the current will be 212 mA, while with an R of 2.2 kohm the current will be 454 mA. While pin 5 is opened the chip goes into sleep mode and soaks only 2 µA (therefore the pin 5 can be used as enable).
The LED LD3, while ON means the battery is in charge, and when turns OFF, it means the battery has been fully charged.
The battery charger circuit is completed by the capacitors C1 and C2, while C1 filters high frequency noises and C2 filters alternate noises and stabilize the power to 5 volt.
Part list base
[code]
R2: 330 ohm (0805)
R3: 330 ohm (0805)
R4: 330 ohm (0805)
R5: 10 kohm (0805)
C1: 100 nF (0805)
C2: 100 nF (0805)
C3: 100 nF (0805)
C4: 15 pF (0805)
C5: 15 pF (0805)
C6: 470 µF 6,3 VL (CASE-X)
C7: 4,7 µF 6,3 VL (CASE-P)
U1: PIC18LF6722
U2: MCP73831T-2ACI/OT
LD1: led red (0805)
LD2: led green (0805)
LD3: led green (0805)
Q1: quartz 20 MHz (12SMX)
SW1: switch
P1: Microswitch 90° SMD
Mini-USB
molex 2 via 90°
connector 8 via
connector 2×10 via 2 mm female
[/code]
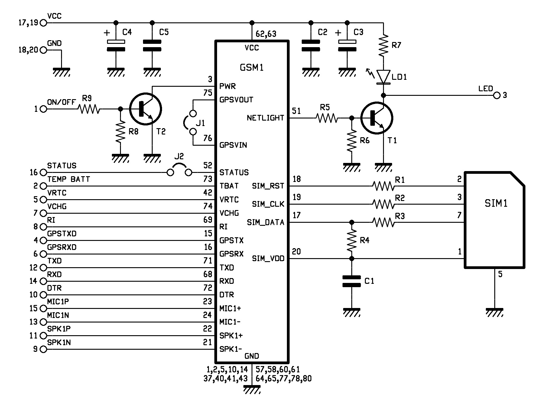
The cellular board
The SIM908 is mounted on the board by a male connector of 20 pins, (two rows of 10 pins each) step 2 mm.
The active contacts of the connectors are:
-
the power supply, VCC on pins 17 and 19;
-
the power on control line (ON/OFF);
- the serial communication lines to and from the GSM module (TXD and RXD);
- the ground (GND) on pins 18 and 20;
-
the Ring Indicator.
In the electrical schema can be seen that the line ON/OFF is used by the microcontroller to manage the switching on and shutting down of the GSM1 module, that it is always under power, delivered by Vcc line on pins 55, 56 and 57 62 and 63; the line includes an internal pull-up resistor and goes ON at logical 0. Therefore, to switch ON the cellular module, the microcontroller have to put high the line ON/OFF (pin 1 on connector). This saturates the T2 transistor, that drive to low the line PWR of GSM1.
The control of reset is at switch-on time, therefore there is no reset line and the jumper J2 must be left open.
Now take a look at the lines reserved to communication. The SIM908 module has two different serial ports on board, one for the cellular section of the module and one for the GPS section. The first UART uses the pins 12, 14 and 10 of the connector; the serial port of GPS communicates on GPSTXD and GPSRXD lines (contacts 4 and 5). Actually the serial port on cellular allows the full management of SIM908 module, therefore it can be used to configure and communicate with the GPS receiver, in order to call for data about satellite status and geographical positioning, and to transfer them to the microcontroller. This is the approach followed in the design of this project.
From the GPSTXD/GPSRXD serial port flows a continuous stream of data in NMEA format, if the microcontroller would have used this source of data for the GPS, it would have been overloaded by data, loosing the possibility to perform the other functions.
Apart from serial communication lines, the IR line (pin 18) of SIM908 module it is used to keep the microcontroller informed about incoming calls.
There are also four audio lines on the module, two for the microphone, MIC1P and MIC1N, (pin 19 and 20) and two for the loudspeaker SPK1N and SPK1P (pin 21 and 22) that are not used in this project.
The antenna for the GSM module is connected directly to its own connector on SIM908 module. The module has a second antenna connector for the GPS antenna. Both active and passive antennas can be connected to the SIM908 module, in the first case the antenna can be powered directly by the module, by closing the jumper J1.
The transistor T1 it is used to drive the signal power LED, its base gets polarized by the logical level on the pin 52 (NETLIGHT) of GSM1 module. The collector of the transistor is connected to the pin 3 of the connector through which the microcontroller gets informed on the presence of the GSM network and on the quality of the connection.
At last the description of the SIM of the cellular phone, named SIM1 and positioned in the classical housing; the contacts on the card are SIM_CLK (clock), SIM_RST (reset) and SIM_DATA (data channel) while the line SIM_VDD (filtered by the capacitor C1) is used to switch on and off the SIM by the SIM908 module. The first three lines have resistors in series to protect the SIM908 module in case the SIM would be inserted incorrectly, short-circuiting the contacts.
Part list SIM908 breakout
[code]
C1: 220 nF (0805)
C2: 100 nF (0805)
C3: 470 µF 6,3 VL (CASE-D)
C4: 470 µF 6,3 VL (CASE-D)
C5: 100 nF (0805)
LD1: LED (0805)
R1: 15 ohm (0805)
R2: 15 ohm (0805)
R3: 15 ohm (0805)
R4: 10 kohm (0805)
R5: 4,7 kohm (0805)
R6: 10 kohm (0805)
R7: 330 ohm (0805)
R8: 10 kohm (0805)
R9: 4,7 kohm (0805)
T1: BC817
T2: BC817
GSM1: GSM SIM908
SIM1: SIM-CARD
– Strip male 2×10 2mm
[/code]
Setting and commands
Once completed and programmed, the localizer must be appropriately configured, using a common cellular phone. Some commands are password protected while other commands will be executed if coming from one out of the eighth qualified phone numbers stored in memory.
The same eighth phone numbers are the only qualified to ask for geographical positioning.
The predefined password (automatically set at every system reset) is 12345; it is possible to change the password with one of choice (five digit long) sending the command by SMS containing the text PWDnewpwd;pwd, where pwd is the current password and newpwd is the new one.
Download the SIM908 Breakout Gerber
Download the localizer base Gerber









[…] Question 34940: What should you doAPRS Latitude & LongitudeDegree Confluence ProjectDegree Confluence ProjectFishing in Lake Walton – El Dorado County-Fun Places California-Things To Do in CaliforniaGSM/GPS Localizer with SIM908 module […]
Localizador GSM/GPS con PIC y módulo SIM908…
Este dispositivo esta basado en el módulo GSM/GPRS SIM908 de la empresa SIMCOM. Su principal función es detectar y comunicar su posición geográfica utilizando como referencia el sistema de telefonia GSM o un satelite GPS. El módulo es un producto recie…
Hi Boris,
How this module works while connected to charger, can we keep this connected all time with charger and can still send location?
Regards,
Ashwani Sihag
Hi,
yes of course.
The system includes a charger.
You can connect permanently the localizer to main power.
Hi Boris,
A very strange problem, after restarting sim908 when connected to lipo battery, it does not register to network. May be it goes to charging state and does not respond to ON signal.
I have to disconnect sim908 charging circuit when restarting, and connect charging circuit it again when registered to network.
HELP HELP HELP!!!!!
Regards,
Ashwani Sihag
Hi, the module is in charge mode.
are you using this localizer? Or you are using the SIM908 buit-in charger?
Nice project! Major features are the use of GSM/GPS module all in one and LIPO charger on-board. Great, I like it very much. It’s clearly made with passion, like a few people can do.
Thank you Giovanni,
and I’m working on an Arduino based version…
;-)
how are things going with Arduino version? I am not able to find a way how to open this .pbp firmware file.
Hi Boris,
I have pcb ready and most of software for arduino based 908. Going to test this week.
Only worried about battery charging while sending location by SMS or GPRS.
Created the footprints in eagle and hope will work.
Regards,
Ashwani Sihag
SIM908 seems to be a very powerful module, and it’s not expensive at all.
Dear Sir or Madam,
I would like to use the “Localizer with SIM908 module”
http://www.open-electronics.org/localizer-with-sim908-module/
with arduino uno.
My main intention is to be able to retract the gps location and use the receive and transmit data to/from the arduino via the 3G modem.
1)Can I use this module?
2)Do I need an arduino shield ? (My main constrain is weight so if not needed it’s better)
3)What is each component weight?
Regards,
Inno
good news, we can work together to this projects.
Who know a platform to sharing projects?
I would like to create a very open source localizer, and I want the contribution of all people.
In facebook we have about 20000 fans.
I’m sure that a lot of people can help us.
I can provide the material. This is not a problem.
Hi Boris
Will you be adding downloadable gerber files & schematics for localizer with sim908 as you did for sim900 breakout.
OPS, I do it.
Now you can download the open-source localizer firmware
The Firmware uploaded is of great help. It would be great if you could upload Gerber files if the designs are open source too.
Hi Boris,
How I can share the eagle schematics with you? Please suggest or send me your email address.
Regards,
Ashwani Sihag
Hi Boris,
Congratulations once again for its innovative design. Especially for the greatness to share their ideas and creations with us apprentices. Boris, tell me if your firmware is treating the southern hemisphere, since I had problems with previous versions of your browser. Big hug!
@ Ankit Gupta
ASAP, don’t worry. Gerber or Image file?
What do you prefer?
@ Ashwani
You can use the contact module
http://www.open-electronics.org/contacts/
I’m studing a web project to share this projects…
@ sourient
Hi, I remember :-)
Don’t worry, I corrected the firmware also for this module ;-)
@ Boris : Gerber files will do. Thank You very much in advance…
And the Gerber are on line :-D
THANKS A LOT BORIS …….
Hi Boris,
So at last i got the boards yesterday and assembled in night.
Sim908 with atmega328 working!!!! and sending AGPS location for now but adding some code for real gps coordinates.
A bit problem with power regulater(mic29302bu) … voltage jumping between 3 and 5 volt…fixing…works fine if I power the module directly with power 3.9v.
Regards,
Ashwani Sihag
Hi Boris,
Files sent! Please check. Hope will help you in something.
Regards,
Ashwani Sihag
Hi Boris,
Just for information that I was missing following lines and may be this is the reason I am not getting gps location. I will test this tomorrow and will see if it works or still I am missing something more.
Serial.println(“AT+CGPSIPR=9600”);
delay(500);
Serial.println(“AT+CGPSPWR=1”);
delay(500);
Regards,
Ashwani Sihag
@Ashwani
Thank you,
You do a good work. I’m studing a system to help you.
Welcome Boris:-)
Hope you got answers for your all questions also.
Regards,
Ashwani Sihag
Hi Boris,
I need a bit help. I have connected “antina out” to “antina in” and using a 3.3volt patch active GPS antina. Still I am getting “Location unknown”. Any hint whats wrong? The GPS pwr at command is also having status “1”.
I am sending
Serial.println(“AT+CGPSPWR=1”);
delay(500);
Serial.println(“AT+CGPSRST=1”);
delay(500);
when GSM is switched on.
Regards,
Ashwani Sihag
Hi, the procedure is ok.
What the answer with AT+CGPSINF=32 (GPRMC)
Hi, the procedure is ok.
What the answer with AT+CGPSINF=32 ? (GPRMC)
Hi Boris,
Thank you for your kind help, issue solved…was antina problem. Its working now.
Regards,
Ashwani Sihag
Hi Boris!
Do you have a date when you will release a version of the Arduino Localizer?
Thank you and Best wishes to you!
Hi,
I’m working on programming without USB/TTL interface….
:-)
Hi Boris,
I got code sample from google code for sim908 library and latitude, longitude are coming like
3045.422967,7638.209908.
they are wrong , should be something like 30.4542 and 76.38.20. Any idea?
Regards,
Ashwani Sihag
Hi Boris,
Problem solved, coordinates are correct, just the format is different.;-) So with this I have full working miniGPS now.:-)
Regards,
Ashwani Sihag
It works like this
Split latitude/longitude into dd and mm.mmmm.
Divide the mm.mmmm by 60 and add it to the ddd.
Example:
1> latitude=3043.230684
2. Split > 30, 43.230684
3. Devide > 43.230684/60=0.7205114
4. Add > 30+0.7205114=30.7205114 or 30.7205
Regards,
Ashwani Sihag
Buongiorno.
Ho acquistato un modulo sim 908 con sheald V2, la parte gsm funziona correttamente, ma quella gps non mi ritorna la posizione (Unknown)
AT+CGPSSTATUS?
+CGPSSTATUS: Location Unknown
OK
Sapete dirmi cosa devo settare o fare perche mi ritorni la posizione.
Saluti
Hi Puma,
please write in english ;-)
Do you solder the J1?
You need to power on the GPS and reset it.
Hi Boris,
I found your post very usefull. I am currently using a PIC24F with the SIM908. I am having a small problem with the UART. The GPS TxD and RXD communicate with 57600 8N1. I was not able to get the PIC connected at this range and hence I reduced the baud rate to 19200 – works fine in my hyper terminal. But when I interfaced with my pic I do not get any response at all. what baud rate did you use in your project ?. did you have any frequency drifting on your adurino ?
thanks
Domnic
Hi,
I use a 20Mhz oscillator and so I’m able to reach 115200 Baud.
What the value of your crystal?
Thanks for your tip. I am using the internal Osc with the PLL.. it is generating 16 MHz. But I can scale up. The problem is – I am not sure what is the difference between the input value to the PLL and the generated Osc. Frequency. I am not having an Scope to measure this.
I tried different options and I am not getting it working at 19200.
Could be a calibrating problem, I suggest you to add a external crystal (to be sure that is not a oscillator problem).
what could be a calibration problem.. you mean in the microcontroller..? do you think it can differ from chip to chip..? would I have issues on the long run..?
In some PIC the last bit in the flash memory are used to calibrate the oscillator. You have to check your device.
I am so new to this guy – PIC24FJ128GA010. There is a set of Configuration Bits which have to be set. I made it currently look like
_CONFIG1(JTAGEN_OFF & GCP_OFF & GWRP_OFF & BKBUG_ON & ICS_PGx2 & FWDTEN_OFF)
_CONFIG2(IESO_OFF & FCKSM_CSDCMD & OSCIOFNC_OFF & FNOSC_PRIPLL & POSCMOD_HS)
I am not able to find the right connection between this calibration bit and the oscillator part.
thanks
The simplest solution is use a external crystal. ;-)
hi
i am live in iran & language is farsi
sorry for bad english
question: antena use in project is passive or active type
ask: please got bcb & schemaqtic in protel type (dxp or altium) for other pepole on other counties can make it werry well
thank you verrrrrrrrrrrrry much
hi
ask : in my country , mcu most haeve uses is avr type & pic is not use
plese learn how change it with avr mcu if maybe
thank you
Hi, the projects use an active antenna.
We haven’t the PCB in protel or altium format.
And you have to use the PIC.
Hello Boris,
I was wondering if you could share some experience on this development work. I am trying to use a different pic due to memory considerations.
could you perhaps provide some feedback on the coding part ?
thanks
Domnic
Hello Boris
Sorry this blog-post is going to be a bit long at first but I think you need to hear the full story:
We are involved in a “Protect the Rhino” project here in South Africa. As you well know these animals are being poached (hunted) for their horns. The horns in turn are being ground to a powder, smuggled out of the country and mainly used as a traditional Asian medicine.
Their numbers are dwindling on a monthly basis, so much so that by 2025 there will be none left!
One of the problems experienced is that the Rhino roams the dense African bush for many kilometers a day and a kill is usually only discovered many days later when it is too late.
One suggested solution is using a GPS tracking collar attached to the animal to monitor its position, speed and behavior over preset intervals.
A Rhino for example, hardly ever runs unless in a state of danger or panic.
One problem with GPS trackers generally is that they run on batteries. One problem with Rhinos is that they will not voluntarily stand still to have the batteries changed!
We specialize in powering devices via solar and have a very good understanding of electronics, batteries, power consumption and available sunlight. Unfortunately we are not specialists in GPS technology. This is why we purchased your FTSIM908 module and have “played” with it for a day. It works well, thank you for your effort!
To make it work for our application we now need help with the following:
a) a much reduced average power consumption!
presently the module runs at an average 80mA for 24hrs, too high to power by solar, we only have 100mA available for 5 hours per day, one solution would be to disconnect the power for most of the time, then “switch back on” every now and then to send coords, we have experimented and this solution seems promising.
b) for the above case the unit needs to report GPS coords via GPRS every 10 to 15min as soon as a lock on at least 4 satellites is fixed. A 4-5 satellite lock gives us the needed accuracy found by experiment. 3 satellites give a unacceptable error. The unit presently takes 130sec cold start to send the first location which is usually 3 satellites. If this time can be reduced and we only report on the 4th Satellite then we can save valuable power and the Rhino!
c) we need a shorter auto-report interval of 30sec to get 3 locations, before switching the unit off.
Your help and advice is much appreciated
Harald
aka Mr Sunshine
ave two questions:
1- Could be possible to do a personal web site to view the location in a google maps? Do you have any example for us?
2- I can see in the firmware code two lines say:
—
EEPROM 401,[“www.gpstracer.net/FT710/codifica.asp>80″]’/coordinate.asp?v1=Ciao&v2=Stefano&v3=Murru&v4=pippo>80”] ‘URL 401÷499
EEPROM 590,[“www.gpstracer.net/FT710/email.asp>80”] ‘SMTP 590÷680
—
Could you explain us what is the function of this lines?, because I like not depend to this website in my project. I would like only depend from google maps.
If you have an example to solve this will be excelent.
Thank you very much for all your job.
Best regards,
vipintruder ;)
Hi Harald,
I am also working on similar solution which will send locations twice a day and working fine except that my modules stops working sometimes when I use interrupt to weak up. I am using atmega328 with sim908.
It weaks up, wait for satellite fix, send the location and sleeps again.
All seems ok but will be nice if I get answer for my module failure on RX TX communication with sim908. It works fine if I am not using interrupt for atmega328. I am sure atmega328 is fine and something goes wrong with sim908.
I have 20 modules kept with same fault.
Regards,
Ashwani Sihag
[…] – doesnt work I'm working adapting an existing project to my needs. The basic project is this: http://www.open-electronics.org/loca…sim908-module/ In that web, you can find all information about it, the gerbers, the source code, etc. I hope you […]
@Domnic
The firmware is writed wth Pic Basic Pro language.
You could try to compile it for a new device.
@Harald
Very interesting application. :-)
1) The problem is the power consuming of the GPS. You could switch off the GPS and use only the GSM coordinates.
If you need you can use also the GPS function turning it on.
2) There is a easter egg in my firmware ;-)
Use the command SAT:4 to set the minimun number of satellites to 4.
3) For this features I need to modify the code….
Do you know the Pic Basic Language?
Could somebody help you to modify the code?
@vipintruder
The two lines in the code aren’t used.
I used an old code for this new project.
You can delete them.
I don’t have a site to suggest, you could try to ask a suggestion on our page in FB
http://www.facebook.com/OpenElectronics
@Ashwani
Do you solve?
Power problem?
Hi Boris,
I think you are asking power problem for Harald’s project, right? Here is update:
I am sending location on wake-up by external interrupt( from clock). The sim908 is ON until it get a satellite fix and then I am doing power off GPS + GSM and power down atmega328p. This will save a lot of power and GPS can run for some months on a single LIPO battery.
The code seems to work for some time and then module stops responding. I am fixing this problem now days.
It will be great If some one can help me in how to wake up sim908 and make it sleep from micro-controller interrupts then I have the working code with me for this.
Regards,
Ashwani Sihag
Hi Boris,
Problem in module Sim908 – doesnt work – Page 2
Says that + 5v can damage rx of sim908, is that correct? If yes then why only my modules are failing when I use RI pin and DTR pin for sleep mode to save power. All works fine if not using RI and DTR.
I think this is why my modules are not working now..but not sure.
Regards,
Ashwani Sihag
The maximum voltage for these pins is the VDD_ext, and the maximum voltage of VDD_ext is 4V.
So you have to reduce the voltage on these pins (you could use two diodes or two resistor)
Hello! I read this but I did not quite get it.. I am working on a project and I have that gsm module on a waspmote (kind of arduino, but better :D ), can someone help me to easily explain me how can i derive an approximation of my device location with the gsm module? I’d appreciate it very much!
Read this post
http://www.open-electronics.org/how-to-find-the-location-with-gsm-cells/
[…] Can you help me to find SIM908 datasheet http://www.open-electronics.org/loca…sim908-module/ go through this link hope that it will help you…. best of luck Make Simple Thing …. […]
Thanks for this awesome work you have done! Sorry for the stupid question, but I am wondering, where can I buy all parts to make it?
PS. Did you know that the Google Gears Geolocation API (http://www.google.com/glm/mmap) will stop responding to requests on November 17, 2012?
Hi you can find the product here
http://store.open-electronics.org/Localizer/Mini%20GSM_GPS%20localizer
Hi you can find the product here
http://store.open-electronics.org/Localizer/Mini%20GSM_GPS%20localizer
How are things going with Arduino version?
PS. Can I buy it without both antennas and battery?
Yes, we are developing a new localizer arduino based.
You can buy our localizer from the store:
http://store.open-electronics.org/Localizer
tnx for replay! Can you tell us approximately when Arduino localizer will be ready?
We wont use a our hardware.
I think before the end of the year
Hi Boris:
I am buy this localizer
i am compiling the firmware of this page and have some errors
bad var for data type long (i supose is the version of microcode studio 3.0.0.5)
bad variable size modifier POLLTIMEML VAR POLLTIMEM.BYTE0
POLLTIMEMH VAR POLLTIMEM.BYTE1
bad expression IF INTCON3.0=1 THEN line 4281
PLease this firmware is the same inside the localizer?
Can you send me the firmware ok?
greetins
Is the same firmware.
I used Microcode 3.0.0.5 and PIC BASIC PRO 2.50L
Dear sir or madam,
I have a Sim908 evaluation board which I order from http://www.electrodragon.com/?product=sim908-development-board
As everyone faces, I also face the “location unknown” problem. I just connect my antennas -which came along with this evb kit- to j100 and j103 and USB connector to my pc for 5v power supply. When I wrote the related AT commands to see my coordinates through GPS, I always see Location Unknown problem.
This is schematic of evb http://www.electrodragon.com/wp-content/uploads/2011/12/SIM908-EVB-Schematics.pdf
Can you please help me?
I dont’ know this board, but I think that you have to convert the coordinates.
You could use this app
http://www.earthpoint.us/Convert.aspx
Dear Sir
We are a company involved in Gps internet enabled devices “GPRS + 3G” to be used in car.
Our order quantity will be in bulk, for start would be great if you quote us your most competitive price for 1000 unit of various mentioned devices in details with full specification included.
Please specify our commission percentage as well.
Meanwhile inform of payment policy and delivery period, Warranty or Guarantee policy and spare part.
Looking for long business relation in the future.
Sincerely Yours
Eng. Mehdi Azizi
Please use the contact form
http://www.open-electronics.org/contacts/
Dear Boris,
Im a 4th year student of Electronics Engineering and im working on my Bachelor project right now. I want to make a car localiser system which also allows blocking the car when a message recieved (i case the car is stolen I can send a message, it blocks to car and sends me back a message with GPS data). For blocking the car I’ll have to operate a few relays with the PIC, so basically I’ll have to re-code the whole thing so it does what i want it to do. Do you think its possible? could you give me some more information about the language and software this localizer use? Any answers and help would be highly appreicated because this is my first big project Im doing on my own and im confused!
Hi, probably is not permitted from the law blocking the car… BTW you could add a transistor and relay to a PIC’s port. The firmware is written in Pic Basic PRO.
Thanks! I live in Serbia where no one cares about the law so its not gonna be a problem :)
Dear Boris Landoni,
I hope you can response me immediately regarding of my problem of this module that I ordered here…. and until now, it is not working… I think there is something wrong with this module that you released in the market… Can you make an action immediately…. Please Sir Boris Landoni, I’m begging you…
I ordered this all…
GSM/GPRS & GPS shield for Arduino…
7100-FT971M (Breakout with SIM908)….
8170-ANTGSMSTL-S01 (GSM antenna SMA)…
8160-ANTGPS-SMA (GPS antenna SMA)…
8170-CAVOUFLSMA (Adapter antenna cable UFL-SMA)….
Please response me so that I can start immediately in my project…
The error is this….
ERROR: SIM900 doesn’t answer. Check power and serial pins in GSM.cpp
Please make an action on this… The time is running on it… I really appreciate if you can give me an advice or nice comment to be aware or take away the ERROR… I checked everything, but it’s okay… All in all is connected into the proper location or corresponding position…
this is my email address… rowell_regis19@lsu.edu.ph
Give me some info.
The power, the jumper… the sketch…
You have to power Arduino with 12V 1A.
yes sir… I did it… I supply it but in 9V 1A… I ordered two (2) GSM-GPS Module (so i can make a two of it)… but the one is defect and the one is OKAY… what can I do for this sir BORIS?? All in all, I re-checked the connection… but everything is put to their corresponding position…. I men the same with the other… we have a group in two, but sad to say right now… I failed in my subject if i can’t make it normally (operation i mean for this…)… I put this device inside the motorcycle… so that i can detect where is the exact location of it through GSM… please help me SIR BORIS… I’m begging…
I hope you can change or replace me another one for this…. If you don’t mind… I’m so dissapointed right now for what happen… I’m sorry for that…
for the power is ok… the jumper is ok… I follow the sketch… but eventually there is an error on it…
but don’t mind with the other one… it’s okay…
to prove i can provide a video with the other one… to compare it…
Hello Sir Boris,
can you teach me on how to understand better this result the GPS coordinates output??? I try to locate this in google map but it can’t.. I saw some sample GPS coordinates but there are degrees, time, etc.. Please help me…
this is the result of (latitude: 808.886162 and longitude: 12350.796197)
actually i try run some of the sample code and that is the result…. please help me to understand it better… any convertion to make this understandable???
are you here: https://www.google.ro/maps/place/43%C2%B038%2719.4%22N+116%C2%B014%2728.9%22W/@43.6387194,-116.24135,3z/data=!4m2!3m1!1s0x0:0x0?hl=ro ?
can anyone help me regarding my problem on GPS coordinate data… pls.need help…
address also to sir boris landoni…
[…] how you will learn anything this way. Anyway here is a link that will make it come true for you: http://www.open-electronics.org/loca…sim908-module/ Cheers Reply With […]
Hi there,
This seems to be a great module for SIM908. Could you please explain why you have C4 as a component for the SIM908 board, but the images do not show C4 in it? Is C4 optional?
Another question: it’s hard to find here in South America the Male/Female header 2×10. So, additionally to the gerber files, would you be kind enough to share the eagle files – I would like to modify the PCB drawing in order to have through wholes instead of male headers.
thanks in advance,
Flavio
Hi, C3, C4, C5 and C6 are on VCC voltage. Also the base has other capacitor, so we removed the C4.
We sell the headre
http://store.open-electronics.org/CF2X102MM
If i were to use just the sim908 breakout with an ardunio would i need to put C4 back onto the board?
C4 is an option
hello sir boris,
why is it that so hard to get GPS data??? I made more trials to get it directly the information of GPS… but it is really hard….
The GPS need to see the sky
Even when you connect an external antenna?
Yes of course, the antenna needs to see the sky
can i get more info on this device and availability
[…] bought sim908 breakout (http://www.open-electronics.org/loca…sim908-module/) but without the breakout board which has microcontroller. I have connected VCC (pin 17, 19), GND […]
Hello Sir Boris!!!
I need help. I used build in charger circuit to charge Li-Ion battery. I put VCC(+4v) to Vchg and Vant_int to supply power module SIM908 and active antenna. But when i try to get location by command “AT+CGPSPWR=1” –> “AT+CGPSRST=0” –> “AT+CGPSINF=0” i got “0,0.000000,0.000000,0.000000,19800105235954.000,0,0,0.000000,0.000000” For command “AT+CGPSSTATUS?” i got “+CGPSSTATUS: Location Unknown” . By googleing other sources i found that build in charger circuit damages the GPS!!!! Is it right ?? Or i miss something please help me!!!!
Are you modifying the localizator?
Are you speaking about SIM908?
What is the reason with the following problems of your sim908 breakout? The module was attached with both GSM and GPS antennas.
1. The module cannot register to network.
2. “AT+CGPSPWR=1”
got reply “ERROR”
I need to see how you connect the breakput.
The module are all tested.
Hi, i am a software engineer student and have no knowledge on electronic stuff.
I have ordered a localizer from your website, in my project i going to add in a pulse sensor to this localizer, so want to ask how can i modify this firmware? what software should i use to do it? any tutorial or documentation to support?
Thank you.
We used Pic Basic Pro as compiler.
To modify the firmware you have to use this compiler.
Thanks. May i know if i am able to code this firmware with C language?
I’m sorry, only Basic
Hello Boris i have modul simcom 808 gsm/gps want to use simile gps tracker pls you have firmware and list comand with sms after program or project
Hi All,
I have a question…
If I have only localizer with sim908 modül, and a sim card (inserted card holder)
I give 3.3v 19(vcc) and 20(gnd) pin…
After that I called my number,if the phone is playing I am true way and if the phone is not playing I have some problems
İs it true ? or not, pls help me
(sorry my poor eng.)
The module don’t ring (or play). You have to manage it with a microcontroller.
How do I know the module and sim card works? İf I have not got manage card…
Can I use manuel ON/OFF from pin 1 (logic 0 or 1) to understand only working of the module.
(sorry my poor eng.)
I solved the problem, and module worked, I called my phone while sim card inserted the module, my number is ring. I just wanted the learn this
Having problem with the device and firmware,
after flashing the firmware into the localizer and sms,
the device didn’t reply to us and some of the sms will not reach as well.
The command tested is IMEI, COO
Hi, whty do you reflash the firmware? The localizer is provided already programmed.
BorisLandoni
Can I programmed this device make a call to a specific number when received some specific sms or something like that?
Yes of course, you find the firmware in the post.
You need a PIC programmer anche the PIC Basic Pro compliler
Sir, further more question ( I got very little knowledge on the PIC microcontroller.)
Which type of programmer needed for this device?
Can you show me a picture of it?
Is it available in the store?
We used this one
http://www.microchip.com/stellent/idcplg?IdcService=SS_GET_PAGE&nodeId=1406&dDocName=en023805
Hello community,
It’s a really nice breakout board for sim908!
I would like to use it for my little project and it would be very nice if someone could give me e.g. the eagle files.
Thanks so much!
I’m sorry we don’t use Eagle to design it.
You can find the Breakout board in our store
http://store.open-electronics.org/Breakout/GSM_GPS%20Breakout
BorisLandoni
Im newbie in this area , and cant find there i can get The cellular board with sim tray like this http://www.open-electronics.org/wp-content/uploads/2012/06/FT971_1_SIM908.jpg
Or it is custom things ?
The breakout board is this:
http://store.open-electronics.org/Breakout/GSM_GPS%20Breakout/Small_Breakout_SIM908
The localizer (with also SIM908 breakout board) is this:
http://store.open-electronics.org/Localizer/Mini%20GSM_GPS%20localizer
BorisLandoni
Sir, I bought and received this device already but the manual is in Spanish language.
Is there a English version of the manual?
I Emailed the store four days ago, but still no respond.
Hi,
you can refer to this post to understand hoe it works.
If you have some question… ask me
Hi again Boris,
Will this one work in low temperatures like -10 to -25?
I didn’t test to these temperature. But the SIM900 works at -40°C to +85 °C
Dear Boris Landoni
1. I search for the mentioned Microcontroller PIC 18FL6722 and did not find a datasheet for it.. you may meant in the description this one PIC 18F6722 with this specifications : 8 bit , flash 128 KB, speed 8 MHz and ADC 1 (12 channels)..
Please send the link for the data sheet for conformation..
2. Could we make a program to process the audio before transmitting and after receiving the voice call
your support is highly appreciated
Thanks a lot
Hi we use this one
http://www.futurashop.it/index.php?route=product/product&filter_name=6722&product_id=933
Following the information in your company’s website, I ‘m interested in your products : GPS Tracker. For knowing more clearly about this product, I want to know some information about one with information follows as:
+ Now I’m interested in product with code “Localizer with SIM908 module” but I can’t see any information of it in your website. Do you supply this product ?
+ Would you like provide to me some specs document, brochure of this produce? how long can the model “Localizer with Sim908 module” continous operate ?
+ Retail cost of model “Localizer with Sim908 module”? how long to receive product after order? payment methods?
I look forward to hearing you soon,
Here our store
http://store.open-electronics.org/Localizer/GSM_GPS%20localizer/Mini%20GSM_GPS%20localizer
Hello!
I sent an email with several specific questions about tools needed to set up the spriciv dev environment to build the firmware and load it into the module, but I will ask a few of them again here:
I will get a PICKit 2 from Microchip, but I would like to know what other cables and adapters I might need to download the firmware into the localizer board.
Also, I blew up one localizer board (connected a lipo battery backwards and created some nice smoke) and I wanted to know if I could buy another one (without the sim908 breakout module).I am trying to repair mine by replacing the MCP73831T-2ACI/OT on the board, but I am not very confident I will succeed.
Thank you for your help!
-Mike Tyler
That should say “specific dev environment” not “spriciv dev environment”. Please let me know if I can buy the localizer board alone to replace my damaged one?
Nomaly we don’t sell only the board, but ok.
Send me a mail
The firmware was written in Pic Basic Pro Language, so you need also the compiler.
To connect the Board to microcontroller you have to respect the connections in the schematics
Okay – grazie. The compiler comes with the PickKit 2. I was concerned with the connection between the PickKit 2 and the board (if i needed a special “debug header”)
I received a user manual (manuale utente) with the localizer, in Italiano of course – do you know if there is one in l’inglese (english)? If not, I will scan in the Italian manual, and translate it with google :)
One more question: I assume if the localizer is used in a county other than Italy (such as the united states), then the “39” prefix in the localizer commands (for storing numbers) is not used, correct?
Thank you for your help
Yes, the prefix isn’t used. So it works in all country.
Thank you for the manual. ;-)
Hi,
I just received the localizer today.
What is the mating connector for the programming and power connector?
Cheers
Paul
The USB is used only for charge the battery
What is the mating connector for the programming connector?
What is the mating connector for the power connector?
I am not interested in the USB.
Is there any device to mining bitcoin, i know about the miners did but i need the special miner to mine fast.
which one is the precision with gps functions?
Use a 16 ch GPS
ERROR: In the schematics, U2 pin STAT is number 1 and pin VBAT es number 3.
Is 8pin connector dedicated to connect to Pickit and programme with it?
Yes we are using PicKit2
Hello mr Landoni, I’m a student and I want to learn with the module sim908, but here in Argentina is difficult to import products by couriers, http://postandparcel.info/59698/news/regulation/argentina-imposes-tight-restrictions-on-cross-border-e-commerce/ So I decided to build the breakout for myself, I’m in the process and it’s difficult because I’m a newbie. Can I send you my design of the pcb when it’s done and see if it’s good? Sorry for my poor english.
Sorry for the silly question. I’ve just learned about gerber files :)
Hello can you tell me what the consumption of the system please
regards
With GPS off few mA, with GPS on abour 100mA, but the GSM has absorption peaks
Hey, i have a question for you. When the devise is sleeping, and moved about 50 meters. What is happening? Does the device wakes up? Send us a message or make us a call???
Hi, if the GSM cells are different it find the movement. In no cells change no moviment is detected.
Hi, I have some questions to ask you. It is possible that there’s an error in the 20-ish paragraph, when you say that pins 55,56 and 57 are VCC pins? Those pins are Sim908’s pins? Because in the pin layout those pins are not VCC.
Another question, in sim908’s datasheet, they use a diode array IC, is there a reason why you didnt include that IC in this schematic?
I think thats all for the moment, thank you in advance!
You are right, I fix the problem
Hi Boris,
What cable should I use to connect between the PicKit 2 programmer and the 8 pin serial connector on the micro-controller’s board? I noticed that in this 8-pin connector you use only 6 pins (you drop 6,7 pins).
Can you suggest a cable that you used to connect to the PicKit 2 programmer module?
Thanks,
Eran.
Hi Eran,
there isn’t a standard cable for programming the device, but i suggest you to build a custom cable using this connector http://it.rs-online.com/web/p/coperture-per-terminali-a-crimpare/3116546/?origin=PSF_435802|acc
and this wire http://it.rs-online.com/web/p/contatti-per-connettori-da-pcb/3116647/?origin=PSF_435696|acc
Hello, is there an exemple to use that SIM908 board with a Arduino mini pro? I am particularely thinking about the case to use SoftwareSerial (mySerial(10,11)) to send AT+ command to the boar SIM908. Tks
We have a GSM shield for SIM908
http://www.open-electronics.org/gsm-gps-shield-for-arduino/
Hi,
Can you provide the part number of the connector in the base
(what you call “connector 8 via”), because I try to connect the picKit2 controller to the device and the connection types are different.
Thanks
Is a Molex connector. The pin out is different from PicKit2
Yes, but can you please specify the exact Molex part number of this connector?
Because I want to find the mating connector.
is it:
http://www.molex.com/molex/products/listview.jsp?query=53261&path=cHome%23%23-1%23%23-1%7E%7Eq3533323631%7E%7Enf13%7C%7C38&channel=Products
?
Thanks
Could you use JST connector (SHR-08V-S-B)
http://it.farnell.com/jst-japan-solderless-terminals/shr-08v-s-b/conten-crimp-contatto-1mm-a-8/dp/1679114
http://it.farnell.com/jst-japan-solderless-terminals/sh3-ss5-28150/conduttore-socket-free-end-150/dp/1679139
What carrier did you use for the SIMCARD? What carrier in the US works with a prepaid GSM card?
Hi, i doing one PCB for this moduloe, but have one problem serious, the Vcc is 12V, i am using LM2576-5 for regulate Vcc to 5V, and use diode and capacitor for regulate to 4,3V for SIM908, but the SIM908 is turn off when conect to GSM, why?
Try with our circuit. Check the power
Hi Boris,
Is there any particular reason that you are not using the SIM908 battery charging capability?
We are using the same hardware of this projects
http://www.open-electronics.org/mini-gsm-localizer-without-gps/
Would you please specify the part number for both switches? Thanks in advance
Good morning,
I’m very interested in this localizer, but I’ve some doubts that I want to clarify before purchasing it.
1. When the localizer detects a change of cells, it detects movement, so an alarm is activated. When the alarm is activated, what does the system do? Does it send a SMS to my phone? And if so, what does the SMS contain? the coordinates position or simply a movement detection warning?
2. If the localizer doen´t see the sky because it’s inside a building the GPS doesn´t run, then, if I send a position request what coordinates will the localizer send to me? Will it send an error SMS? or on the contrary will it send me the position of the last cell recorded?
I’m looking forward to reding your response.
Thank you so much!
When the alarm is activeted it sends a sms with coordinates and MOVE indication.
Without GPS send the position using the GSM cells
thank you so much for your response Boris! so, I understand that when the system detects a change of cells it will do the same action that if I push P1 button, isn´t it?
On the other hand, I have other doubt, I’ve read your article and I only read that in order to retrieve the geographical position, the system conects to internet in gprs mode, conects to google maps server and send a request of position based on the cell is connected to, then, when the system use GPS to obtain the position????
Good morning Mr. Landoni,
I’ve seen in the firmware code this lines that I don’t understand very well:
EEPROM 401,[“www.gpstracer.net/FT710/codifica.asp>80″]’/coordinate.asp?v1=Ciao&v2=Stefano&v3=Murru&v4=pippo>80”] ‘URL 401÷499
EEPROM 500,[“WEB.OMNITEL.IT”] ‘APN 500÷520
EEPROM 590,[“www.gpstracer.net/FT710/email.asp>80”] ‘SMTP 590÷680
Are they neccesary to the function of the localizer??
I can see that web.omnitel.it doesn´t exist, wich is its sense?
In case we will use the localizer in another country different of Italy, will it run properly if it depends on an italian web??
Thank you so much, I need your response.
Have a nice day!
web.omnitel.it is the Vodafone APN in italy.
Ok, but could you response these questions please? I need to know:
In case we will use the localizer in another country different of Italy, will it run properly if it depends on an italian web??
Is this localizer prepared to run all over the world? or only in Italy?
Thank you so much!
I’m looking forward from your prompt response.
No problem with another country.
The firmware is for world use
Hello Mr. Landoni,
I have some ideas to extend the design by adding some more features.
I have downloaded the gerber files and tried to open them with CAM350 to convert them to PCB in order to edit some part of the schematics, but I was unable to.
Do you have an idea how can I open these GBRs another way, or it would be great if you can share the pcb file itself.
Thank you in advance!
Krasimir
Did anyone try to charge a battery with the SIM908? I read in other pages that the battery charger doesn’t work.
Thank you!
In our GSM shield
https://store.open-electronics.org/index.php?_route_=GSM_GPRS_GPS_SHIELD
we charge the battery without problem
Hello Boris,
Great Project! I have lots of Arduino coding and AT Command experience and looking to integrate a bunch of sensors into you small form factor SIM908 board.
I have never worked with PIC18LF6722, so it would be nice if your U1 board was say Arduino Attiny85 or ATMEAG328 board (see http://www.ebay.com/itm/151633150123 or http://www.ebay.com/itm/301440558791 and http://www.ebay.com/itm/221528768035)
Any chance of purchasing that kind of Localizer boards from open-electronics store soon, or you sharing Gerbers for that kind of U1 Arduino based board?
Best of Regards,
Clifton
I’m sorry, we haven’t a localizator arduino based…yet..
Hello Boris, I´m interesting to buy both board,Small Breakout for SIM908 and the microcontroller board, but the problems is that its isn´t available together.
I haven´t found the link for the microcontroler board alone, can give me it?
best regards
Hi, we are developing a new locator with a new board
how to open the firmware and gerber files.
Hi
I will run the GSM and GPS by SIM908 board with Arduino. i could use GSM but i have some problems with GPS. Can everybody help me?
Hello my name is luke, I had a problem with its programming , and that even with the recommended compilers can generate .hex file
Hello my name is luke, I had a problem with its programming , and that even with the recommended compilers can generate .hex file
Landoni Sr Hi , I have a problem when compiling programming , I can not generate the .hex file since I recorded errors. What I can do?
[…] For more detail: Localizer with SIM908 module using Arduino […]
1formative