This shield could be used as a stand-alone transponder key, or with Google’s servers to create a cloud-computing application.
It’s time to present you an application with RFID. We want to show you how to use the popular Arduino to produce a device capable of recognizing passive transponder (TAG). But this is not the usual RFID key, because the system can activate a relay if a recognised TAG is read, but also we took the opportunity to make an application that use cloud-computing. The basic version, which is a simple key relay consists of an Arduino (Duemilanove or UNO) and the RFID shield based on a ID-12 of Innovations: placing a transponder already learned, the relay is activated.
The extended version of our project uses an Arduino, the RFID Shield and the Ethernet Shield with which we can access the Internet and stored, using the Google Docs service, the transponder data.
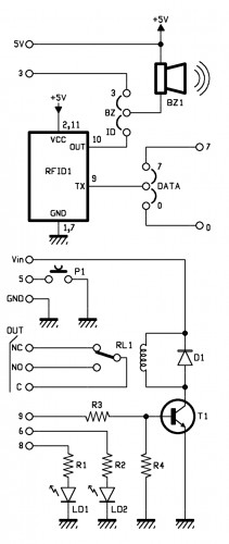
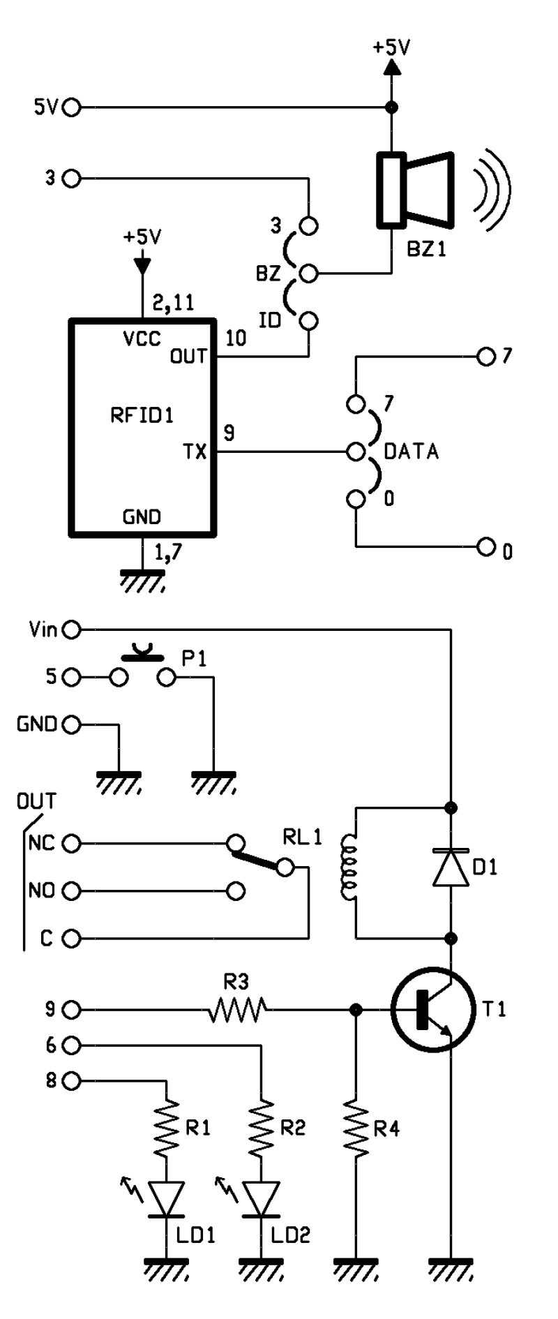
The RFID shield
But before you see the applications in detail, we spend some words on the shield for Arduino that we need to capture data of passive TAG. It is a very simple circuit based on the form ID-12 , which contains a complete recognizer of passive transponders, in addition to a relay controlled by Arduino and a few other passive components. The buzzer, which allows you to set an audible alert, could be controlled by ID-12 or by Arduino.
The relay is powered by Vin Arduino (and the corresponding contact of the shield) and GND. The base of the transistor that controls RL1 is driven by the pin 9 of the Arduino. The lines 6 and 8 control the lighting of the LEDs.
In our case, the pin 7 of ID-12 is connected to ground, so the chip will only recognize ASCII coded tag and return its output in ASCII characters.
The component has a TTL level serial interface, accessible from it’s pins 9 and 8, then there is an output (pin 10) that pulses rapidly (at a frequency of 3 kHz) every time the module detects the code of a tag encoded and used to drive a buzzer or a light emitting diode.
All data are read from Arduino using the library NewsoftSerial that allows to emulate a serial port; in our case, the emulation is carried on lines 7.
How it works
Once you put power to the system, when the module ID-12 reads a tag, the pin 10 pulse at 3 kHz and the Arduino read s data; then microcontroller compares the code with those who has in memory.
If the transponder is one of those already learned the micro actives the relay and the green led. This relay will be used to control an electric lock, a gate, etc..
In bistable mode, the relay changes state each time the ID-12 reads a valid tag.
Clearly, the circuit can work well if in his memory there is at least a RFID tag.
To learn the code for a tag and then write it to EEPROM, you must press and hold button P1 for 3 seconds (max. 5), once that is done you have to pass a card and wait for the confirmation sound (given by buzzer) and light (provided by the green LED).
At any time you can remove a tag code from memory: must press the P1 button for 5 seconds or longer, until the red LED lights on. At this point you release the button and pass the tag to be deleted, if the LED turns off and on again, the card has been deleted.
To erase the entire EEPROM you must restart the Arduino, and during the reboot, hold down the button P1 for about one second; when the red LED lights up. Done this, Arduino is ready to read new tags.
[code]
R1: 330 ohm
R2: 330 ohm
R3: 4,7 kohm
R4: 10 kohm
LD1: Led 3 mm green
LD2: Led 3 mm red
BZ1: Buzzer
T1: BC547
RFID1: ID-12
RL1: Relé 12V
P1: Microswitch 90°
D1: 1N4007
Varie:
– Screw 3 poli
– Jumper (2 pz.)
– Strip male 3 via (2 pz.)
– Strip M/F 6 via (2 pz.)
– Strip M/F 8 via (2 pz.)
[/code]
/* RFID shield key
created 2011
by Andrea Fainozzi
This example code is in the public domain.
http://www.open-electronics.org
http://www.futurashop.it
http://blog.elettronicain.it/
*/
#include <EEPROM.h>
#include <NewSoftSerial.h>
#define PULSANTE 5 //pin relativo al pulsante da premere per entrare in modalità scrittura/cancellazione
#define DATA_PIN 7 //scegliere il pin che si vuole utilizzare in base alla scelta fatta con il jumper sulla scheda (7 | 8)
#define RELE_PIN 9 //scegliere il pin che si vuole utilizzare in base alla scelta fatta con il jumper sulla scheda (9 | 10)
#define BUZZ_PIN 3 //scegliere il pin che si vuole utilizzare in base alla scelta fatta con il jumper sulla scheda (3 | 11)
#define GREEN_LED_PIN 8 //pin relativo al led verde
#define RED_LED_PIN 6 //pin relativo al led rosso
//scegliere cosa fare quando viene letta una scheda
#define RELE 0 //scegliere '1' per fare in modo che alla lettura di una scheda il relè venga attivato '0' per non fare nulla
#define BUZZER 1 //scegliere '1' per fare in modo che alla lettura di una scheda il buzzer emetta un suono '0' per non fare nulla
#define LED 1 //scegliere '1' per fare in modo che alla lettura di una scheda corretta venga acceso il led verde e per una scheda incorretta il led rosso '0' per non fare nulla
#define DURATA_RELE 1000 //scegliere il tempo per il quale deve rimanere acceso il relè (se viene inserito '0' il relè funzionerà in modo bistabile)
boolean check; //variabile con la quale eseguo tutti i controlli all'interno dello sketch
int on_off=0; //variabile che utilizzo per controllare lo stato del led in modalità bistabile
NewSoftSerial mySerial(DATA_PIN,1); //inizializzo il pin sul quale leggere i dati trasmessi dall'ID-12
void setup() {
if(DURATA_RELE>60000) //controllo che il tempo impostato per la durata di attivazione del relè sia inferiore a 1 minuto
while(1){ //in caso contrario stampo su seriale un messaggio di errore in un ciclo infinito
delay(2000);
Serial.print("Tempo relè non valido, troppo alto");
}
pinMode(PULSANTE,INPUT); //imposto il pin del pulsante in modalità input per verificare quando il pulsante viene premuto
digitalWrite(PULSANTE,HIGH); //e lo setto alto, in modo tale da attivare la resistenza di pull-up
if(RELE) //controllo se è stato scelto di attivare o meno il relè, nel primo caso, imposto il pin assegnatogli come output
pinMode(RELE_PIN,OUTPUT);
if(BUZZER) //controllo se è stato scelto di attivare o meno il buzzer, nel primo caso, imposto il pin assegnatogli come output
pinMode(BUZZ_PIN,OUTPUT);
if(LED){ //controllo se è stato scelto di attivare o meno i led, nel primo caso, imposto i pin assegnatogli come output
pinMode(GREEN_LED_PIN,OUTPUT);
pinMode(RED_LED_PIN,OUTPUT);
}
Serial.begin(9600); //Inizializzo la porta seriale sulla frequenza di 9600 baud
mySerial.begin(9600); //inizializzo la seriale sulla quale leggo i dati delle schede a 9600 baud
if(digitalRead(PULSANTE)==LOW) azzera(); //controllo che il il pulsante sia premuto in fase di accensione del dispositivo, in caso affermativo azzero tutta la memoria EEPROM
}
void loop () {
byte val; //variabile che utilizzo per leggere i valori dalla tessera appena passata
byte code[6]; //vettore nel quale salvo il codice letto completo
byte checksum; //variabile sulla quale calcolo e salvo il checksum
byte bytesread; //variabile che viene utilizzata per per contare quanti byte sono stati letti
byte tempbyte; //variabile che mi serve per memorizzare temporaneamente mezzo byte letto
unsigned long int tempo=0; //variabile che utilizzo per salvare il tempo attuale, per contare i millisecondi passati
boolean scrivere=false; //variabile che utilizzo per controllare se la tessera appena letta è da salvare o da controllare
boolean controllo=false; //variabile che utilizzo per controllare se la tessera appena letta è da cancellare oppure no
if(digitalRead(PULSANTE)==LOW){ //controllo se il pulsante è premuto
tempo=millis(); //se lo è salvo gli attuali millisecondi passati dall'avvio del dispositivo
while((digitalRead(PULSANTE)==LOW)&&(tempo+3000>millis())); //quindi mando in esecuzione un ciclo che non fa nulla
if(millis()>tempo+2999){ //controllo dopo la fine del ciclo se esso è stato in esecuzione per 3 secondi, confrontando il tempo iniziale + 3000 con il tempo attuale
if(LED)
digitalWrite(GREEN_LED_PIN,HIGH); //se così è, accendo il led verde
Serial.println("Modalità registrazione"); //e stampo sulla seriale che sono entrato in modalità registrazione
if(BUZZER){
analogWrite(BUZZ_PIN,50);
delay(50); //e faccio fare un suono di avviso al buzzer
digitalWrite(BUZZ_PIN,LOW);
}
scrivere=true; //e pongo a vero la variabile scrivere
}
if(digitalRead(PULSANTE)==LOW){ //se dopo ciò il pulsante è ancora premuto
while((digitalRead(PULSANTE)==LOW)&&(tempo+5000>millis())); //mando in esecuzione un altro ciclo nullo
if(millis()>tempo+4999){ //se esso è stato in esecuzione per 2 secondi significa che sono entrato in modalita eliminazione
Serial.println("Modalità eliminazione"); //quindi lo scrivo sulla seriale
if(LED){
digitalWrite(RED_LED_PIN,HIGH); //accendo il led rosso
digitalWrite(GREEN_LED_PIN,LOW); //spengo quello verde, precedentemente acceso
}
if(BUZZER){
analogWrite(BUZZ_PIN,50);
delay(50); //faccio fare un suono di avviso al buzzer
digitalWrite(BUZZ_PIN,LOW);
}
while(digitalRead(PULSANTE)==LOW); //mando in esecuzione un ciclo finchè il pulsante non viene rilasciato
controllo=true; //e pongo a vero la variabile controllo
}
}
}
//-------------------------------------------------------------------------------------inizio do-while------------------------------------------------------------------------------------------
do{ //inizio un ciclo che finirà solo quando verrà premuto nuovamente il pulsante
val = 0;
checksum = 0; //azzero le variabili precedentemente dichiarate
bytesread = 0;
tempbyte = 0;
if(mySerial.available() > 0) { //controllo se sulla mia seriale è presente qualche dato
if((val = mySerial.read()) == 2) { //se così è leggo da essa il valore
bytesread = 0; //e se è uguale a 2 (carattere di controllo) pongo a 0 la variabile bytesread
while (bytesread < 12) { //mando in esecuzione un ciclo per 12 volte, in modo da poter leggere tutti i 12 caratteri della tessera (5 byte del codice + 1 del cehcksum
if( mySerial.available() > 0) { //controllo se i dati sono disponibili ad essere letti
val = mySerial.read(); //quindi assegno a 'val' il valore dell'i-esimo carattere
if((val == 0x0D)||(val == 0x0A)||(val == 0x03)||(val == 0x02)) { //se leggo un carattere 'header' o un carattere di stop
break; // fermo la lettura
}
if ((val >= '0') && (val <= '9')) {
val -= '0';
} //traduco in esadecimale il carattere appena letto
else if ((val >= 'A') && (val <= 'F')) {
val = 10 + val - 'A';
}
//ogni 2 caratteri letti, aggiungo il byte così creato al vettore 'code'
if (bytesread & 1 == 1) { //se ho letto un solo carattere fin'ora
code[bytesread >> 1] = (val | (tempbyte << 4)); //assegno alla seconda parte del byte in posizione bytesread-esima il valore esadecimale del carattere letto
if (bytesread >> 1 != 5) { //se ho letto l'ultimo byte della scheda calcolo il checksum
checksum ^= code[bytesread >> 1]; //facendo la XOR sull'ultimo byte letto
};
} else {
tempbyte = val; //altrimenti assegno il valore letto alla variabile tempbyte
};
bytesread++; //mi preparo a leggere il prossimo byte
}
}
if (bytesread == 12) { //se ho letto tutti i 6 byte
(code[5]==checksum) ? check = true : check = false ; //controllo che il checksum sia corretto
if(check){ //se lo è passo a controllare se devo salvare o cancellare
check=false; //rimetto a false la variabile check per successivi utilizzi
if(scrivere&&!controllo){ //controllo se devo scrivere
for(int i=0;i<1021;i+=5){ //in caso affermativo eseguo un ciclo che controlla tutta la EEPROM
if((EEPROM.read(i)==code[0])&&(EEPROM.read(i+1)==code[1])&&(EEPROM.read(i+2)==code[2])&&(EEPROM.read(i+3)==code[3])&&(EEPROM.read(i+4)==code[4])){
check=true; //se trovo il codice della tessera letta già salvato nella EEPROM metto a true la variabile 'check'
break; //ed esco dal ciclo
}
}
if(check){ //quindi controllo il valore della variabile check, se è vero, significa che la tessera è già stata registrata
Serial.print("Tessera già registrata!"); //quindi lo comunico su seriale
stampa_code(code);
if(LED)
digitalWrite(RED_LED_PIN,HIGH);
delay(50);
if(BUZZER)
analogWrite(BUZZ_PIN,50); //e mando un segnale di errore luminoso e/o sonoro in sempre in base al fatto che l'utente abbia specificato led e buzzer
delay(50);
if(BUZZER)
digitalWrite(BUZZ_PIN,LOW);
if(LED)
digitalWrite(RED_LED_PIN,LOW);
}
else{ //se la tessera non è stata trovata
check=false; //rimetto a false la variabile check per successivi utilizzi
for(int i=0;i<1021;i+=5){ //quindi eseguo un ciclo che controlla tutta la EEPROM in cerca di 5 byte successivi liberi
if((EEPROM.read(i)==0xff)&&(EEPROM.read(i+1)==0xff)&&(EEPROM.read(i+2)==0xff)&&(EEPROM.read(i+3)==0xff)&&(EEPROM.read(i+4)==0xff)){
for(int j=i;j<i+5;j++) //una volta trovati, partendo dal primo, fino al quinto, ci salvo il valore della tessera
EEPROM.write(j,code[j-i]); //eseguendo un ciclo 5 volte
check=true; //pongo a true la variabile check
break; //ed esco dal ciclo
}
}
if(check){ //se la variabile check è vera, significa che ho salvato con successo, quindi
Serial.print("Tessera Salvata"); //lo stampo su seriale
stampa_code(code);
if(BUZZER){
analogWrite(BUZZ_PIN,50);
delay(100);
digitalWrite(BUZZ_PIN,LOW);
}
if(LED){
for(int i=0;i<5;i++){
digitalWrite(GREEN_LED_PIN,HIGH); //e mando un segnale luminoso e/o sonoro in sempre in base al fatto che l'utente abbia specificato led e buzzer
delay(50);
digitalWrite(GREEN_LED_PIN,LOW);
delay(50);
}
digitalWrite(GREEN_LED_PIN,HIGH);
}
}
else{ //se la variabile check non è vera, significa che ho controllato tutta la memoria senza trovare 5 byte sequenziali liberi
Serial.println("Memoria piena"); //quindi spamo su seriale che la memoria è piena
for(int i=0;i<5;i++){
if(LED)
digitalWrite(RED_LED_PIN,HIGH);
if(BUZZER)
analogWrite(BUZZ_PIN,50);
delay(50); //e mando un segnale di errore luminoso e/o sonoro in sempre in base al fatto che l'utente abbia specificato led e buzzer
if(LED)
digitalWrite(RED_LED_PIN,LOW);
if(BUZZER)
digitalWrite(BUZZ_PIN,LOW);
delay(50);
}
}
}
}
else if(scrivere&&controllo){ //se non bisogna salvare, controllo se bisogna eliminare una tessera
int posizione=-1; //quindi inizializzo a -1 la variabile posizione, che mi servirà per salvare la posizione nella EEPROM della tessera
for(int i=0;i<1021;i+=5){ //ed eseguo un ciclo che controlla tutta la EEPROM per cercare il codice corrispondente
if((EEPROM.read(i)==code[0])&&(EEPROM.read(i+1)==code[1])&&(EEPROM.read(i+2)==code[2])&&(EEPROM.read(i+3)==code[3])&&(EEPROM.read(i+4)==code[4])){
posizione=i; //se viene trovato salvo la posizione del primo byte nella variabile posizione
break; //ed esco dal ciclo
}
}
if(posizione!=-1){ //quindi controllo che la variabile posizione sia diversa da -1 così da sapere se è stato trovato o meno il codice
for(int j=posizione;j<posizione+5;j++) //eseguo quindi un ciclo partendo dalla posizione 'posizione' nella EEPROM
EEPROM.write(j,0xff); //sovrascrivendo i 5 byte corrispondenti alla tessera, con il byte di default '0xff'
Serial.print("Scheda cancellata"); //una volta fatto ciò, stampo su seriale l'avvenuta cancellazione
stampa_code(code);
if(LED){
digitalWrite(GREEN_LED_PIN,HIGH);
digitalWrite(RED_LED_PIN,HIGH);
}
if(BUZZER)
analogWrite(BUZZ_PIN,50); //e mando un segnale luminoso e/o sonoro in sempre in base al fatto che l'utente abbia specificato led e buzzer
delay(250);
if(LED)
digitalWrite(GREEN_LED_PIN,LOW);
if(BUZZER)
digitalWrite(BUZZ_PIN,LOW);
}
else{ //se la variabile posizione vale -1 significa che non ha trovato in memoria la tessera letta
Serial.print("Impossibile cancellare la scheda, non è salvata"); //quindi lo comunico su seriale
stampa_code(code);
for(int x=0;x<10;x++){
if(LED)
digitalWrite(RED_LED_PIN,HIGH);
if(BUZZER)
analogWrite(BUZZ_PIN,50);
delay(25); //e mando un segnale di errore luminoso e/o sonoro in sempre in base al fatto che l'utente abbia specificato led e buzzer
if(LED)
digitalWrite(RED_LED_PIN,LOW);
if(BUZZER)
digitalWrite(BUZZ_PIN,LOW);
delay(25);
}
if(LED)
digitalWrite(RED_LED_PIN,HIGH);
}
}
check=true; //rimetto a vero il valore della variabile check siccome il checksum è corretto
}
else{ //se il checksum fosse incorretto
Serial.print("Checksum incorretto"); //lo comunico su seriale
for(int i=0;i<3;i++){
if(LED)
digitalWrite(RED_LED_PIN,HIGH);
if(BUZZER)
analogWrite(BUZZ_PIN,50);
delay(30); //e mando un segnale di errore luminoso e/o sonoro in sempre in base al fatto che l'utente abbia specificato led e buzzer
if(LED)
digitalWrite(RED_LED_PIN,LOW);
if(BUZZER)
digitalWrite(BUZZ_PIN,LOW);
}
if(LED)
digitalWrite(RED_LED_PIN,HIGH);
}
}
}
}
}
while((digitalRead(PULSANTE)==HIGH)&&(controllo||scrivere));
//-------------------------------------------------------------------------------------------fine do-while---------------------------------------------------------------------------------------
if(LED){
digitalWrite(GREEN_LED_PIN,LOW); //spengo gli eventuali led accesi per conoscere la modalità nella quale ero all'interno del ciclo
digitalWrite(RED_LED_PIN,LOW);
}
if (bytesread == 12) { //controllo di avere letto tutti i 6 byte della tessera
if(check){ //controllo che il checksum sia corretto
if(!scrivere){ //e controllo anche che non ci sia da salvare/scrivere una tessera
check=false; //rimetto a false la variabile check per successivi utilizzi
for(int i=0;i<1021;i+=5) //eseguo un ciclo che controlla tutta la EEPROM alla ricerca della tessera letta
if(EEPROM.read(i)==code[0]&&EEPROM.read(i+1)==code[1]&&EEPROM.read(i+2)==code[2]&&EEPROM.read(i+3)==code[3]&&EEPROM.read(i+4)==code[4]){
check=true; //se viene trovata metto a true la variabile check
break; //ed esco dal ciclo
}
if(check){ //quindi controllo il valore della variabile check
Serial.print("Tessera valida"); //se è vero, significa che la tessera è stata trovata e quindi è valida, e lo stampo su seriale
stampa_code(code);
if(LED)
digitalWrite(GREEN_LED_PIN,HIGH);
if(BUZZER){
analogWrite(BUZZ_PIN,50);
delay(200);
digitalWrite(BUZZ_PIN,LOW); //quindi in base alla selezione dell'utente
} //mando un segnale luminoso e/o sonoro
if(RELE){ //in più accendo il relè
if(DURATA_RELE){ //secondo la modalità impostata dall'utente
digitalWrite(RELE_PIN,HIGH);
tempo=millis();
while(tempo+DURATA_RELE>millis());
digitalWrite(RELE_PIN,LOW);
}
else{
if(on_off){
digitalWrite(RELE_PIN,LOW);
on_off--;
}
else{
digitalWrite(RELE_PIN,HIGH);
on_off++;
}
}
}
}
else{ //se al contrario il valore è falso
Serial.print("Tessera non valida!"); //significa che ho controllato tutta la memoria senza trovare la tessera, quindi lo comunico su seriale
stampa_code(code);
if(LED)
digitalWrite(RED_LED_PIN,HIGH);
if(BUZZER){
analogWrite(BUZZ_PIN,50);
delay(50);
digitalWrite(BUZZ_PIN,LOW); //e mando un segnale di errore luminoso e/o sonoro in sempre in base al fatto che l'utente abbia specificato led e buzzer
delay(50);
analogWrite(BUZZ_PIN,50);
delay(50);
digitalWrite(BUZZ_PIN,LOW);
}
}
}
if(LED){
delay(500);
digitalWrite(GREEN_LED_PIN,LOW); //spegno gli eventuali led rimasti accesi
digitalWrite(RED_LED_PIN,LOW);
}
}
else{ //se il checksum fosse incorretto
Serial.print("Checksum incorretto"); //lo comunico su seriale
for(int i=0;i<3;i++){
if(LED)
digitalWrite(RED_LED_PIN,HIGH);
if(BUZZER)
analogWrite(BUZZ_PIN,50);
delay(30); //e mando un segnale di errore luminoso e/o sonoro in sempre in base al fatto che l'utente abbia specificato led e buzzer
if(LED)
digitalWrite(RED_LED_PIN,LOW);
if(BUZZER)
digitalWrite(BUZZ_PIN,LOW);
}
}
}
bytesread=0; //azzero la variabile bytesread per una prossima lettura
}
//--------------------------------------------------------------------------FUNZIONE PER AZZERARE LA MEMORIA EEPROM------------------------------------------------------------------------------
void azzera(){
if(LED){
digitalWrite(GREEN_LED_PIN,HIGH);
digitalWrite(RED_LED_PIN,HIGH);
}
for(int i=0;i<1023;i++)
EEPROM.write(i,0xff);
Serial.println("Memoria Azzerata!");
if(BUZZER)
analogWrite(BUZZ_PIN,50);
for(int i=0;i<5;i++)
if(LED){
digitalWrite(GREEN_LED_PIN,HIGH);
delay(100);
digitalWrite(GREEN_LED_PIN,LOW);
digitalWrite(RED_LED_PIN,HIGH);
delay(100);
digitalWrite(RED_LED_PIN,LOW);
}
if(BUZZER)
digitalWrite(BUZZ_PIN,LOW);
}
//--------------------------------------------------------------FUNZIONE PER STAMPARE IL CODICE DELLA TESSERA LETTA SU SERIALE-------------------------------------------------------------------
void stampa_code(byte * code){
Serial.print(": <");
for (int i=0; i<5; i++) {
if (code[i] < 16) Serial.print("0");
Serial.print(code[i], HEX);
if(i!=4)
Serial.print(" ");
}
Serial.println(">");
}
Send data to Google
Our system may be facing a network and on the web to secure the cooperation of the Google Docs service. It only works if we add an Ethernet Shield.
Our online application proposes to use a Google Spreadsheet document (spreadsheet on Google Docs, anyway …) in which Arduino transcribe the codes read from valid cards. The only condition for accessing the service has to be registered, or have a Google account (eg Gmail), if you have not, open it: it is free and gives you the opportunity to have a mail box and many other free services offered by Google.
In practice, our system does not directly access to the spreadsheet, but sends the data using a form (form). We write a post to explain how to connect Arduino to Google Docs. All the results of a module is imported in the corresponding sheet, from which can be viewed by authorized users, or by anyone in possession of the link, if we remove the protection.
/* RFID shield Google
created 2011
by Andrea Fainozzi
This example code is in the public domain.
http://www.open-electronics.org
http://www.futurashop.it
http://blog.elettronicain.it/
*/
#include <EEPROM.h>
#include <NewSoftSerial.h>
#include <Ethernet.h>
#include <SPI.h>
#include <Client.h>
char formkey[] = "dDh11222222233333333344444444MQ"; //Chiave identificatrice del documento di google (SOSTITUIRE CON LA PROPRIA CHIAVE PRESA DIRETTAMENTE DALL'URL DI GOOGLE SPREADSHEET)
byte mac[] = { 0x90,0xA2,0xDA,0x00,0x55,0xA3}; //Mac addres della scheda ethernet dell'arduino (SOSTITUIRE CON IL MAC ADDRESS RIPORTATO SULLA SHIELD ETHERNET)
byte ip[] = { 192,168,0,99}; //IP da assegnare alla scheda ethernet dell'arduino (SOSTITUIRE CON UNO SUPPORTATO DALLA PROPRIA RETE)
byte subnet[] = { 255,255,255,0}; //Maschera di sottorete riferita alla propria connessione (SOSTITUIRE CON LA PROPRIA SUBNET MASK)
byte gateway[] = { 192,168,0,254}; //Gateway del proprio modem/router (SOSTITUIRE CON IL PROPRIO GATEWAY PREDEFINITO)
byte server[] = { 209,85,229,101 }; //IP del server di google spreadsheet
Client client(server, 80); //connettiamo il nostro arduino, come client al server di google spreadsheet
char buffer [33]; //vettore nel quale salvo temporaneamente vari caratteri che mi serviranno per leggere totalmente le tessere
char codice[13]; //stringa nella quale andremo a salvare il codice letto dalla tessera
#define PULSANTE 5 //pin relativo al pulsante da premere per entrare in modalità scrittura/cancellazione
#define DATA_PIN 7 //scegliere il pin che si vuole utilizzare in base alla scelta fatta con il jumper sulla scheda (7 | 8)
#define RELE_PIN 9 //scegliere il pin che si vuole utilizzare in base alla scelta fatta con il jumper sulla scheda (9 | 10)
#define BUZZ_PIN 3 //scegliere il pin che si vuole utilizzare in base alla scelta fatta con il jumper sulla scheda (3 | 11)
#define GREEN_LED_PIN 8 //pin relativo al led verde
#define RED_LED_PIN 6 //pin relativo al led rosso
//scegliere cosa fare quando viene letta una scheda
#define RELE 1 //scegliere '1' per fare in modo che alla lettura di una scheda il relè venga attivato '0' per non fare nulla
#define BUZZER 1 //scegliere '1' per fare in modo che alla lettura di una scheda il buzzer emetta un suono '0' per non fare nulla
#define LED 1 //scegliere '1' per fare in modo che alla lettura di una scheda corretta venga acceso il led verde e per una scheda incorretta il led rosso '0' per non fare nulla
#define EEPROM_ON_OFF 1 //scegliere '1'(consigliato) per fare in modo che alla lettura di una tessera, il programma controlli che essa sia registrata per essere valida, '0' per fare in modo che una qualsiasi tessera con checksum valido sia considerata valida
#define DURATA_RELE 1000 //scegliere il tempo per il quale deve rimanere acceso il relè (se viene inserito '0' il relè funzionerà in modo bistabile)
boolean check; //variabile con la quale eseguo tutti i controlli all'interno dello sketch
int on_off=0; //variabile che utilizzo per controllare lo stato del led in modalità bistabile
NewSoftSerial mySerial(DATA_PIN,1); //inizializzo il pin sul quale leggere i dati trasmessi dall'ID-12
void setup() {
Serial.begin(9600);
Ethernet.begin(mac, ip , gateway , subnet);
if(DURATA_RELE>60000) //controllo che il tempo impostato per la durata di attivazione del relè sia inferiore a 1 minuto
while(1){ //in caso contrario stampo su seriale un messaggio di errore in un ciclo infinito
delay(2000);
Serial.print("Tempo relè non valido, troppo alto");
}
pinMode(PULSANTE,INPUT); //imposto il pin del pulsante in modalità input per verificare quando il pulsante viene premuto
digitalWrite(PULSANTE,HIGH); //e lo setto alto, in modo tale da attivare la resistenza di pull-up
if(RELE) //controllo se è stato scelto di attivare o meno il relè, nel primo caso, imposto il pin assegnatogli come output
pinMode(RELE_PIN,OUTPUT);
if(BUZZER) //controllo se è stato scelto di attivare o meno il buzzer, nel primo caso, imposto il pin assegnatogli come output
pinMode(BUZZ_PIN,OUTPUT);
if(LED){ //controllo se è stato scelto di attivare o meno i led, nel primo caso, imposto i pin assegnatogli come output
pinMode(GREEN_LED_PIN,OUTPUT);
pinMode(RED_LED_PIN,OUTPUT);
}
Serial.begin(9600); //Inizializzo la porta seriale sulla frequenza di 9600 baud
mySerial.begin(9600); //inizializzo la seriale sulla quale leggo i dati delle schede a 9600 baud
if(digitalRead(PULSANTE)==LOW) azzera(); //controllo che il il pulsante sia premuto in fase di accensione del dispositivo, in caso affermativo azzero tutta la memoria EEPROM
}
void loop () {
byte val; //variabile che utilizzo per leggere i valori dalla tessera appena passata
byte code[6]; //vettore nel quale salvo il codice letto completo
byte checksum; //variabile sulla quale calcolo e salvo il checksum
byte bytesread; //variabile che viene utilizzata per per contare quanti byte sono stati letti
byte tempbyte; //variabile che mi serve per memorizzare temporaneamente mezzo byte letto
unsigned long int tempo=0; //variabile che utilizzo per salvare il tempo attuale, per contare i millisecondi passati
boolean scrivere=false; //variabile che utilizzo per controllare se la tessera appena letta è da salvare o da controllare
boolean controllo=false; //variabile che utilizzo per controllare se la tessera appena letta è da cancellare oppure no
if(EEPROM_ON_OFF){
if(digitalRead(PULSANTE)==LOW){ //controllo se il pulsante è premuto
tempo=millis(); //se lo è salvo gli attuali millisecondi passati dall'avvio del dispositivo
while((digitalRead(PULSANTE)==LOW)&&(tempo+3000>millis())); //quindi mando in esecuzione un ciclo che non fa nulla
if(millis()>tempo+2999){ //controllo dopo la fine del ciclo se esso è stato in esecuzione per 3 secondi, confrontando il tempo iniziale + 3000 con il tempo attuale
if(LED)
digitalWrite(GREEN_LED_PIN,HIGH); //se così è, accendo il led verde
Serial.println("Modalità registrazione"); //e stampo sulla seriale che sono entrato in modalità registrazione
if(BUZZER){
analogWrite(BUZZ_PIN,50);
delay(50); //e faccio fare un suono di avviso al buzzer
digitalWrite(BUZZ_PIN,LOW);
}
scrivere=true; //e pongo a vero la variabile scrivere
}
if(digitalRead(PULSANTE)==LOW){ //se dopo ciò il pulsante è ancora premuto
while((digitalRead(PULSANTE)==LOW)&&(tempo+5000>millis())); //mando in esecuzione un altro ciclo nullo
if(millis()>tempo+4999){ //se esso è stato in esecuzione per 2 secondi significa che sono entrato in modalita eliminazione
Serial.println("Modalità eliminazione"); //quindi lo scrivo sulla seriale
if(LED){
digitalWrite(RED_LED_PIN,HIGH); //accendo il led rosso
digitalWrite(GREEN_LED_PIN,LOW); //spengo quello verde, precedentemente acceso
}
if(BUZZER){
analogWrite(BUZZ_PIN,50);
delay(50); //faccio fare un suono di avviso al buzzer
digitalWrite(BUZZ_PIN,LOW);
}
while(digitalRead(PULSANTE)==LOW); //mando in esecuzione un ciclo finchè il pulsante non viene rilasciato
controllo=true; //e pongo a vero la variabile controllo
}
}
}
}
//-------------------------------------------------------------------------------------inizio do-while------------------------------------------------------------------------------------------
do{ //inizio un ciclo che finirà solo quando verrà premuto nuovamente il pulsante
val = 0;
checksum = 0; //azzero le variabili precedentemente dichiarate
bytesread = 0;
tempbyte = 0;
if(mySerial.available() > 0) { //controllo se sulla mia seriale è presente qualche dato
if((val = mySerial.read()) == 2) { //se così è leggo da essa il valore
bytesread = 0; //e se è uguale a 2 (carattere di controllo) pongo a 0 la variabile bytesread
while (bytesread < 12) { //mando in esecuzione un ciclo per 12 volte, in modo da poter leggere tutti i 12 caratteri della tessera (5 byte del codice + 1 del cehcksum
if( mySerial.available() > 0) { //controllo se i dati sono disponibili ad essere letti
val = mySerial.read(); //quindi assegno a 'val' il valore dell'i-esimo carattere
if((val == 0x0D)||(val == 0x0A)||(val == 0x03)||(val == 0x02)) { //se leggo un carattere 'header' o un carattere di stop
break; // fermo la lettura
}
if ((val >= '0') && (val <= '9')) {
val -= '0';
} //traduco in esadecimale il carattere appena letto
else if ((val >= 'A') && (val <= 'F')) {
val = 10 + val - 'A';
}
//ogni 2 caratteri letti, aggiungo il byte così creato al vettore 'code'
if (bytesread & 1 == 1) { //se ho letto un solo carattere fin'ora
code[bytesread >> 1] = (val | (tempbyte << 4)); //assegno alla seconda parte del byte in posizione bytesread-esima il valore esadecimale del carattere letto
if (bytesread >> 1 != 5) { //se ho letto l'ultimo byte della scheda calcolo il checksum
checksum ^= code[bytesread >> 1]; //facendo la XOR sull'ultimo byte letto
};
} else {
tempbyte = val; //altrimenti assegno il valore letto alla variabile tempbyte
};
bytesread++; //mi preparo a leggere il prossimo byte
}
}
if (bytesread == 12) { //se ho letto tutti i 6 byte
(code[5]==checksum) ? check = true : check = false ; //controllo che il checksum sia corretto
if(EEPROM_ON_OFF){ //se è stato scelto di untilizzare la EEPROM
if(check){ //e il checksum è corretto, passo a controllare se devo salvare o cancellare
check=false; //rimetto a false la variabile check per successivi utilizzi
if(scrivere&&!controllo){ //controllo se devo scrivere
for(int i=0;i<1021;i+=5){ //in caso affermativo eseguo un ciclo che controlla tutta la EEPROM
if((EEPROM.read(i)==code[0])&&(EEPROM.read(i+1)==code[1])&&(EEPROM.read(i+2)==code[2])&&(EEPROM.read(i+3)==code[3])&&(EEPROM.read(i+4)==code[4])){
check=true; //se trovo il codice della tessera letta già salvato nella EEPROM metto a true la variabile 'check'
break; //ed esco dal ciclo
}
}
if(check){ //quindi controllo il valore della variabile check, se è vero, significa che la tessera è già stata registrata
Serial.print("Tessera già registrata!"); //quindi lo comunico su seriale
stampa_code(code);
if(LED)
digitalWrite(RED_LED_PIN,HIGH);
delay(50);
if(BUZZER)
analogWrite(BUZZ_PIN,50); //e mando un segnale di errore luminoso e/o sonoro in sempre in base al fatto che l'utente abbia specificato led e buzzer
delay(50);
if(BUZZER)
digitalWrite(BUZZ_PIN,LOW);
if(LED)
digitalWrite(RED_LED_PIN,LOW);
}
else{ //se la tessera non è stata trovata
check=false; //rimetto a false la variabile check per successivi utilizzi
for(int i=0;i<1021;i+=5){ //quindi eseguo un ciclo che controlla tutta la EEPROM in cerca di 5 byte successivi liberi
if((EEPROM.read(i)==0xff)&&(EEPROM.read(i+1)==0xff)&&(EEPROM.read(i+2)==0xff)&&(EEPROM.read(i+3)==0xff)&&(EEPROM.read(i+4)==0xff)){
for(int j=i;j<i+5;j++) //una volta trovati, partendo dal primo, fino al quinto, ci salvo il valore della tessera
EEPROM.write(j,code[j-i]); //eseguendo un ciclo 5 volte
check=true; //pongo a true la variabile check
break; //ed esco dal ciclo
}
}
if(check){ //se la variabile check è vera, significa che ho salvato con successo, quindi
Serial.print("Tessera Salvata"); //lo stampo su seriale
stampa_code(code);
if(BUZZER){
analogWrite(BUZZ_PIN,50);
delay(100);
digitalWrite(BUZZ_PIN,LOW);
}
if(LED){
for(int i=0;i<5;i++){
digitalWrite(GREEN_LED_PIN,HIGH); //e mando un segnale luminoso e/o sonoro in sempre in base al fatto che l'utente abbia specificato led e buzzer
delay(50);
digitalWrite(GREEN_LED_PIN,LOW);
delay(50);
}
digitalWrite(GREEN_LED_PIN,HIGH);
}
}
else{ //se la variabile check non è vera, significa che ho controllato tutta la memoria senza trovare 5 byte sequenziali liberi
Serial.println("Memoria piena"); //quindi spamo su seriale che la memoria è piena
for(int i=0;i<5;i++){
if(LED)
digitalWrite(RED_LED_PIN,HIGH);
if(BUZZER)
analogWrite(BUZZ_PIN,50);
delay(50); //e mando un segnale di errore luminoso e/o sonoro in sempre in base al fatto che l'utente abbia specificato led e buzzer
if(LED)
digitalWrite(RED_LED_PIN,LOW);
if(BUZZER)
digitalWrite(BUZZ_PIN,LOW);
delay(50);
}
}
}
}
else if(scrivere&&controllo){ //se non bisogna salvare, controllo se bisogna eliminare una tessera
int posizione=-1; //quindi inizializzo a -1 la variabile posizione, che mi servirà per salvare la posizione nella EEPROM della tessera
for(int i=0;i<1021;i+=5){ //ed eseguo un ciclo che controlla tutta la EEPROM per cercare il codice corrispondente
if((EEPROM.read(i)==code[0])&&(EEPROM.read(i+1)==code[1])&&(EEPROM.read(i+2)==code[2])&&(EEPROM.read(i+3)==code[3])&&(EEPROM.read(i+4)==code[4])){
posizione=i; //se viene trovato salvo la posizione del primo byte nella variabile posizione
break; //ed esco dal ciclo
}
}
if(posizione!=-1){ //quindi controllo che la variabile posizione sia diversa da -1 così da sapere se è stato trovato o meno il codice
for(int j=posizione;j<posizione+5;j++) //eseguo quindi un ciclo partendo dalla posizione 'posizione' nella EEPROM
EEPROM.write(j,0xff); //sovrascrivendo i 5 byte corrispondenti alla tessera, con il byte di default '0xff'
Serial.print("Scheda cancellata"); //una volta fatto ciò, stampo su seriale l'avvenuta cancellazione
stampa_code(code);
if(LED){
digitalWrite(GREEN_LED_PIN,HIGH);
digitalWrite(RED_LED_PIN,HIGH);
}
if(BUZZER)
analogWrite(BUZZ_PIN,50); //e mando un segnale luminoso e/o sonoro in sempre in base al fatto che l'utente abbia specificato led e buzzer
delay(250);
if(LED)
digitalWrite(GREEN_LED_PIN,LOW);
if(BUZZER)
digitalWrite(BUZZ_PIN,LOW);
}
else{ //se la variabile posizione vale -1 significa che non ha trovato in memoria la tessera letta
Serial.print("Impossibile cancellare la scheda, non è salvata"); //quindi lo comunico su seriale
stampa_code(code);
for(int x=0;x<10;x++){
if(LED)
digitalWrite(RED_LED_PIN,HIGH);
if(BUZZER)
analogWrite(BUZZ_PIN,50);
delay(25); //e mando un segnale di errore luminoso e/o sonoro in sempre in base al fatto che l'utente abbia specificato led e buzzer
if(LED)
digitalWrite(RED_LED_PIN,LOW);
if(BUZZER)
digitalWrite(BUZZ_PIN,LOW);
delay(25);
}
if(LED)
digitalWrite(RED_LED_PIN,HIGH);
}
}
check=true; //rimetto a vero il valore della variabile check siccome il checksum è corretto
}
else{ //se il checksum fosse incorretto
Serial.print("Checksum incorretto"); //lo comunico su seriale
for(int i=0;i<3;i++){
if(LED)
digitalWrite(RED_LED_PIN,HIGH);
if(BUZZER)
analogWrite(BUZZ_PIN,50);
delay(30); //e mando un segnale di errore luminoso e/o sonoro in sempre in base al fatto che l'utente abbia specificato led e buzzer
if(LED)
digitalWrite(RED_LED_PIN,LOW);
if(BUZZER)
digitalWrite(BUZZ_PIN,LOW);
}
if(LED)
digitalWrite(RED_LED_PIN,HIGH);
}
}
}
}
}
}
while((digitalRead(PULSANTE)==HIGH)&&(controllo||scrivere));
//-------------------------------------------------------------------------------------------fine do-while---------------------------------------------------------------------------------------
if(LED){
digitalWrite(GREEN_LED_PIN,LOW); //spengo gli eventuali led accesi per conoscere la modalità nella quale ero all'interno del ciclo
digitalWrite(RED_LED_PIN,LOW);
}
if (bytesread == 12) { //controllo di avere letto tutti i 6 byte della tessera
if(check&&EEPROM_ON_OFF){ //controllo che il checksum sia corretto e che è stato scelto di utilizzare la EEPROM
if(!scrivere){ //e controllo anche che non ci sia da salvare/scrivere una tessera
check=false; //rimetto a false la variabile check per successivi utilizzi
for(int i=0;i<1021;i+=5) //eseguo un ciclo che controlla tutta la EEPROM alla ricerca della tessera letta
if(EEPROM.read(i)==code[0]&&EEPROM.read(i+1)==code[1]&&EEPROM.read(i+2)==code[2]&&EEPROM.read(i+3)==code[3]&&EEPROM.read(i+4)==code[4]){
check=true; //se viene trovata metto a true la variabile check
break; //ed esco dal ciclo
}
if(check){ //quindi controllo il valore della variabile check
Serial.print("Tessera valida"); //se è vero, significa che la tessera è stata trovata e quindi è valida, e lo stampo su seriale
stampa_code(code);
stampa_codice(code,codice);
if(LED)
digitalWrite(GREEN_LED_PIN,HIGH);
if(BUZZER){
analogWrite(BUZZ_PIN,50);
delay(200);
digitalWrite(BUZZ_PIN,LOW); //quindi in base alla selezione dell'utente
} //mando un segnale luminoso e/o sonoro
if(RELE){ //in più accendo il relè
if(DURATA_RELE){ //secondo la modalità impostata dall'utente
digitalWrite(RELE_PIN,HIGH);
tempo=millis();
while(tempo+DURATA_RELE>millis());
digitalWrite(RELE_PIN,LOW);
}
else{
if(on_off){
digitalWrite(RELE_PIN,LOW);
on_off--;
}
else{
digitalWrite(RELE_PIN,HIGH);
on_off++;
}
}
}
google_send("entry.0.single",codice);
}
else{ //se al contrario il valore è falso
Serial.print("Tessera non valida!"); //significa che ho controllato tutta la memoria senza trovare la tessera, quindi lo comunico su seriale
stampa_code(code);
if(LED)
digitalWrite(RED_LED_PIN,HIGH);
if(BUZZER){
analogWrite(BUZZ_PIN,50);
delay(50);
digitalWrite(BUZZ_PIN,LOW); //e mando un segnale di errore luminoso e/o sonoro in sempre in base al fatto che l'utente abbia specificato led e buzzer
delay(50);
analogWrite(BUZZ_PIN,50);
delay(50);
digitalWrite(BUZZ_PIN,LOW);
}
}
}
if(LED){
delay(500);
digitalWrite(GREEN_LED_PIN,LOW); //spegno gli eventuali led rimasti accesi
digitalWrite(RED_LED_PIN,LOW);
}
}
else if(check&&!EEPROM_ON_OFF){
Serial.print("Tessera valida"); //se è vero, significa che la tessera è stata trovata e quindi è valida, e lo stampo su seriale
stampa_code(code);
stampa_codice(code,codice);
if(LED)
digitalWrite(GREEN_LED_PIN,HIGH);
if(BUZZER){
analogWrite(BUZZ_PIN,50);
delay(200);
digitalWrite(BUZZ_PIN,LOW); //quindi in base alla selezione dell'utente
} //mando un segnale luminoso e/o sonoro
if(RELE){ //in più accendo il relè
if(DURATA_RELE){ //secondo la modalità impostata dall'utente
digitalWrite(RELE_PIN,HIGH);
tempo=millis();
while(tempo+DURATA_RELE>millis());
digitalWrite(RELE_PIN,LOW);
}
else{
if(on_off){
digitalWrite(RELE_PIN,LOW);
on_off--;
}
else{
digitalWrite(RELE_PIN,HIGH);
on_off++;
}
}
}
google_send("entry.0.single",codice);
}
else if(!check){ //se il checksum fosse incorretto
Serial.print("Checksum incorretto"); //lo comunico su seriale
for(int i=0;i<3;i++){
if(LED)
digitalWrite(RED_LED_PIN,HIGH);
if(BUZZER)
analogWrite(BUZZ_PIN,50);
delay(30); //e mando un segnale di errore luminoso e/o sonoro in sempre in base al fatto che l'utente abbia specificato led e buzzer
if(LED)
digitalWrite(RED_LED_PIN,LOW);
if(BUZZER)
digitalWrite(BUZZ_PIN,LOW);
}
}
}
bytesread=0; //azzero la variabile bytesread per una prossima lettura
}
//--------------------------------------------------------------------------FUNZIONE PER AZZERARE LA MEMORIA EEPROM------------------------------------------------------------------------------
void azzera(){
if(LED){
digitalWrite(GREEN_LED_PIN,HIGH);
digitalWrite(RED_LED_PIN,HIGH);
}
for(int i=0;i<1023;i++)
EEPROM.write(i,0xff);
Serial.println("Memoria Azzerata!");
if(BUZZER)
analogWrite(BUZZ_PIN,50);
for(int i=0;i<5;i++)
if(LED){
digitalWrite(GREEN_LED_PIN,HIGH);
delay(100);
digitalWrite(GREEN_LED_PIN,LOW);
digitalWrite(RED_LED_PIN,HIGH);
delay(100);
digitalWrite(RED_LED_PIN,LOW);
}
if(BUZZER)
digitalWrite(BUZZ_PIN,LOW);
}
//--------------------------------------------------------------FUNZIONE PER STAMPARE IL CODICE DELLA TESSERA LETTA SU SERIALE-------------------------------------------------------------------
void stampa_code(byte * code){
Serial.print(": <");
for (int i=0; i<5; i++) {
if (code[i] < 16) Serial.print("0");
Serial.print(code[i], HEX);
if(i!=4)
Serial.print(" ");
}
Serial.println(">");
}
//------------------------------------------------------------FUNZIONE PER INVIARE A GOOGLE SPREADSHEET IL VALORE DELLA TESSERA LETTA------------------------------------------------------------
void google_send(char *entry,char *val){
char *submit = "&submit=Submit";
if (client.connect()) {
client.print("POST /formResponse?formkey=");
client.print(formkey);
client.println("&ifq HTTP/1.1");
client.println("Host: spreadsheets.google.com");
client.println("Content-Type: application/x-www-form-urlencoded");
client.print("Content-Length: ");
client.println(strlen(entry)+1+strlen(val)+strlen(submit),DEC);
client.println();
client.print(entry);
client.print("=");
client.print(val);
client.print(submit);
client.println();
}
delay(1000);
client.stop();
}
//-----------------------------------------------------------FUNZIONE PER CONVERTIRE DA BYTE A CARATTERE IL VALORE DELLA TESSERA LETTA-----------------------------------------------------------
void stampa_codice(byte * code,char * codice){
char tmp[3];
codice[0]='\0';
for(int i=0;i<5;i++){
sprintf(tmp, "%02X", code[i]);
strncat(codice,tmp,2);
}
}
[Thanks to Andrea Fainozzi]









Ciao,
dov’è possibile acquistare tale shield? Grazie,
Hi,
where i can buy this shield? Thanks,
Denis
From the store http://store.open-electronics.org/Arduino/Shield/Arduino%20RFID%20shield
o da Futura Elettronica http://www.futurashop.it
Quale è la distanza massima alla quale è possibile leggere il tag?
@Angelo see datasheet http://www.id-innovations.com/httpdocs/EM%20moudule%20SERIES%202007-10-9_wfinal%20v22.pdf
“The ID-12 and ID-20 come with internal antennas,
and have read ranges of 12+ cm and 16+ cm, respectively.”
Paul
[…] Shield RFID that could be used as a stand-alone transponder key, or with Google's servers to create a cloud-computing application. […]
[…] exciter coil, the logic to control absorption and that for code identification. We presented also a RFID shield for Arduino available in the […]
Where is the antenna for the RFID reader?
Inside the ID12
Hi, very beautiful project!
I copy the sketch for “RFID shield Google”, but when click to “verify” , Arduino IDE 1.0.3, say that there are some errors in ethernet function!
I use a SoftwareSerial.h, because NewSoftSerial.h don’t work on IDE 1.0.3.
I read the article “How to send data from Arduino to Google Docs Spreadsheet”, and I follow the posts of Igor Kovba for Ethernet.h, but I do not know where I insert the other string of Ethernet command.
Thank you!!
Have you tried to use the last version?
I used the softwareserial.h library not the newsoftserial.h!! The problem now, is that Google modify the Google Form, where I found it? Which one line I select to send a data from Arduino to Google in Google form? There is another way to send data from Arduino + Ethernet shield + RFID shield to a database?
Thank you!!
Yes google modified the form, read the comments
http://www.open-electronics.org/how-send-data-from-arduino-to-google-docs-spreadsheet/
its seems as though the transistor on my shield is not working? anyone else experience this issue?