Today we present you a stereo 10 + 10 Watts audio amplifier based on TDA7297SA, a monolithic dual bridge amplifier that is suitable to be used in projects that feature access to a single 12 volts power supply.
This is a compact stereo amplifier: its field of application range from car stereo to portable audiovisual equipments (eg: for sport or public events, conferences or even emergency protection and safety mission equipements such as those needed after distaster events)
The heart of the amplifier is the TDA7297SA integrated from STMicroelectronics, a monolithic dual bridge amplifier capable of delivering, in fact, 10 + 10 watts.
The solution based on the bridge amplifier allows us to overcome the limitation in terms of maximum output power that you can get from a conventional amplifier powered with 12 volts, which is about 2.25 Watt. This solution gives you four times more power.
TDA7297SA contains two separate amplifiers in a bridge configuration in order to allow the realization of a stereo system within a single integrated element. TDA7297SA does not require external components for the bootstrap (the ignition and control sequence of power supply and amplification stages, used to avoid the formation of transients that end up in “bumps” on the speakers).
Two pins are availabe to externally manage Stand-by and muting: this allows you to control the power amplifier with a microcontroller, (as it’s the case when used in car audio) or, such as in the case of the project we present, can be used to make it manageable by a few discrete components that introduce required delays and voltage levels.
Other characteristics of the TDA7297SA:
-
few external components needed to make your applications;
-
internal protection from short circuits
-
a thermal overload protection;
-
toleraties supply voltage from 6V to 12V.
DIAGRAM
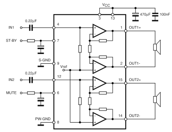
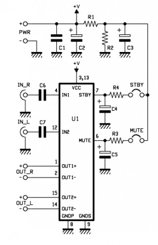
The power supply circuit is typically done by connecting to a car battery or to a 12 volts power supply stabilized in continuous current. The positive goest to pins 3 and 13 (VCC) while the negative goes to pin 8 (GNDP – Power ground) and 9 (GNDS- Mass of the audio signal.)
The left and right stereo inputs are respectively connected to pins 4 and 12 with C6 and C7 filter capacitors in the middle (to erase the DC component of the signal). Outputs are directed to the speakers from pins 1 and 2 for the right channel and 14 and 15 for the left channel.
As mentioned above we provided a circuit for the “manual” management of STANDBY and MUTE inputs to free ourselves from using a microcontroller and make the scheme as flexible as possible.
The start up procedure of amplification requires power-up and then to bring in high tension, respectively, in sequence, the STANDBY and MUTE inputs.
The network consisting of C1, C2, R1, R2 and C3 completes the task of raising to high the level of the STANDBY and MUTE pins applying a delay of a few seconds respect to the circuit powering.
This occurs, if the STBY and MUTE jumper are short-circuited, through the charging of the C3 capacitor, up to the correct voltage level produced by the divider made of R1 and R2, and the subsequent charging of C4 and C5.
STBY and MUTE jumpers may be used, possibly replacing them with switches, respectively, to put the amplifier in standby (leaving it under voltage), again as in the case of using it for car audio, or to manage the temporary “mute”.
Keep in mind that in these cases the time to “off” or mute and return back to normal operations takes around couple of seconds (due to the charging and discharging time of C4 and C5 capacitors).
Standby power consumption is about 100 microamps while on mute is in the order of 50mA.
WIRING
The connections to be made are very few: connect the power supply to the PWR terminal paying attention to positive and negative.
For car installations, take the voltage preferably from the battery terminals: this will allow you to limit interferences induced in system from of other power consuming appliances in the car. Also pay attention to prevent short circuits, since the car battery output current can easily exceed tens of amperes and can be a little dangerous.
Connect the audio signal inputs to the proper RCA sockets, IN-R and IN-L, possibly using shielded cables.
Connecting the speakers, finally, is done by connecting their cables to the OUT-L and OUT-R connectors (again, check the polarity).
Now you just need to decide how to use the STBY and MUTE jumpers.
If you decide to leave the amplifier as permanently connected to the supply voltage, you can use the STBY jumper to turn it on and off. In this case connect a switch to the jumper terminals, in replaces of the bridge. As mentioned above, the consumption of the amplifier in STANDBY mode is negligible(around 100 microamperes)
A switch can be connected also on the MUTE jumper terminals in order to make this functionality available outside the amplifier housing.
STORE
The 10 + 10 W amplifier is available in our store






[…] A versatile, convincing 10 + 10 W Audio amplifier – scan better about this task rehearse […]
[…] + A versatile, powerful 10 + 10 W Audio amplifier […]
[…] Today we present you a stereo 10 + 10 Watts audio amplifier based on TDA7297SA, a monolithic dual bridge amplifier that is suitable to be used in projects that feature access to a single 12 volts power supply. […]
Super Nice! Thanks for sharing!
In this setup, can I replace the TDA7297SA with one outputting more watts? Like 40, 70?
you have to check the datasheet and schematics
Its cool!, I want to know more about car audio installation. Thanks for sharing.
How is this “open electronics”? I do not see any PCB files or production information.
You are right. What do you need?
how to make it and please list the component used to make this